HOME   LIST
‹–   –›

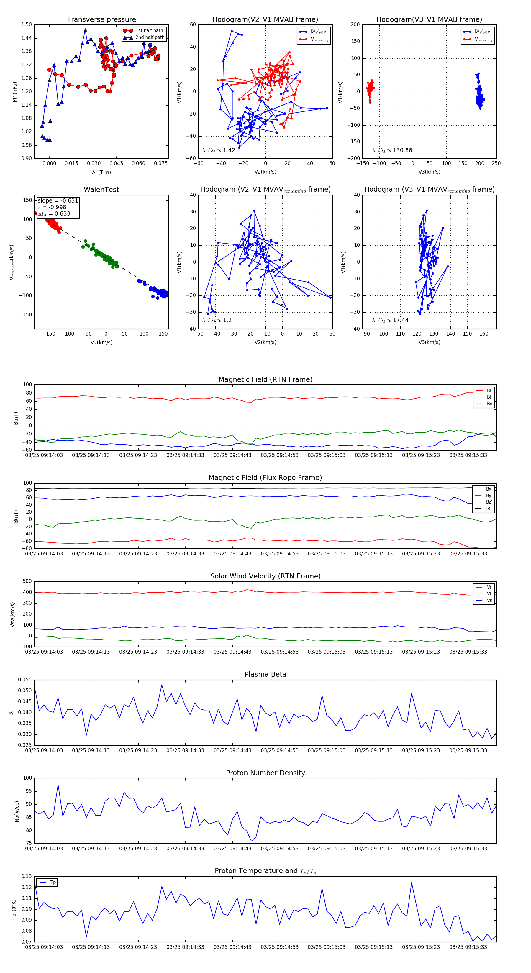
Flux Rope in 2024

Flux Rope Event 2024-03-25 09:14:01 ~ 2024-03-25 09:15:39 (99 seconds)


plot