HOME   LIST
‹–   –›

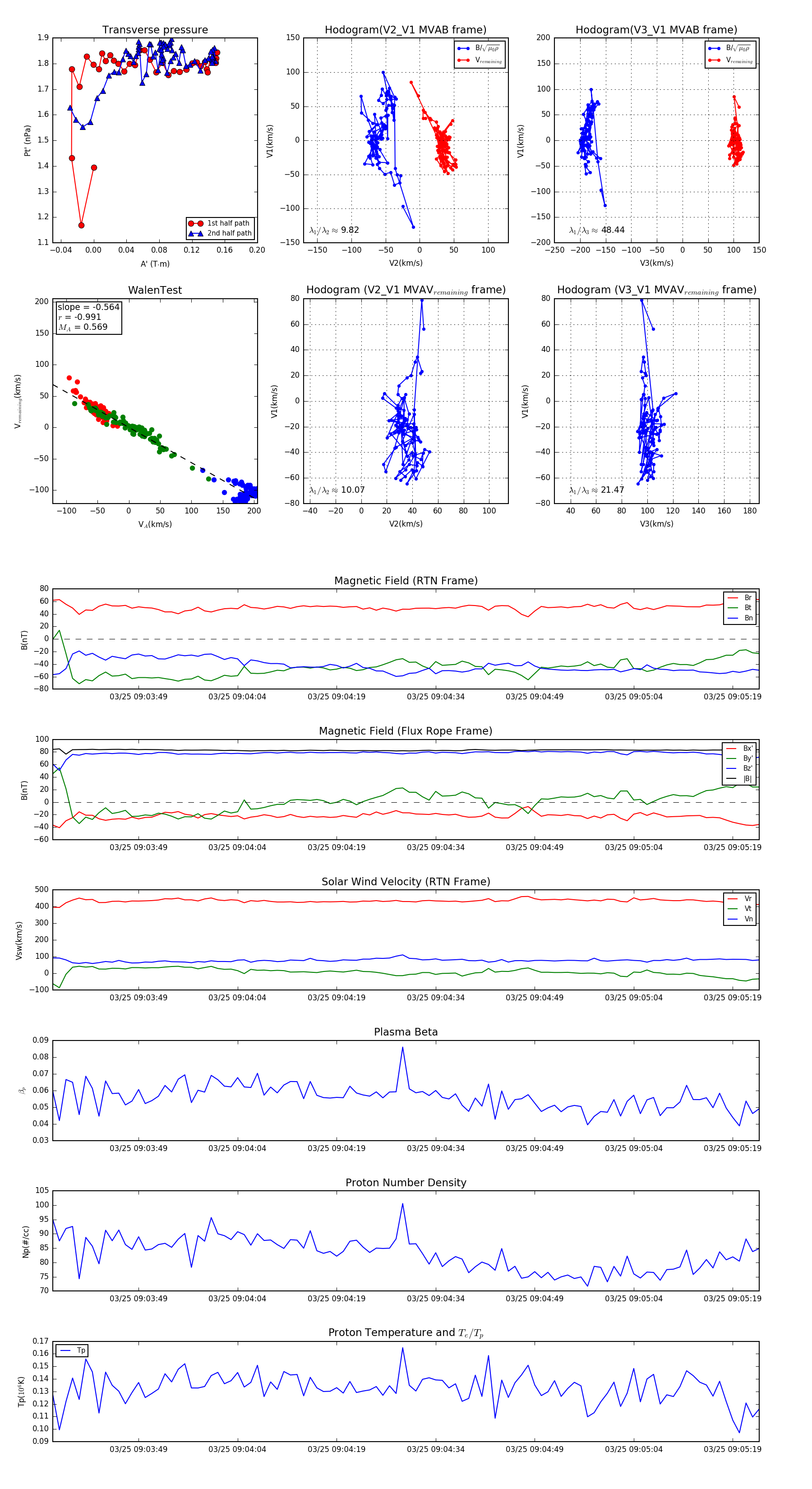
Flux Rope in 2024

Flux Rope Event 2024-03-25 09:03:36 ~ 2024-03-25 09:05:23 (108 seconds)


plot