HOME   LIST
‹–   –›

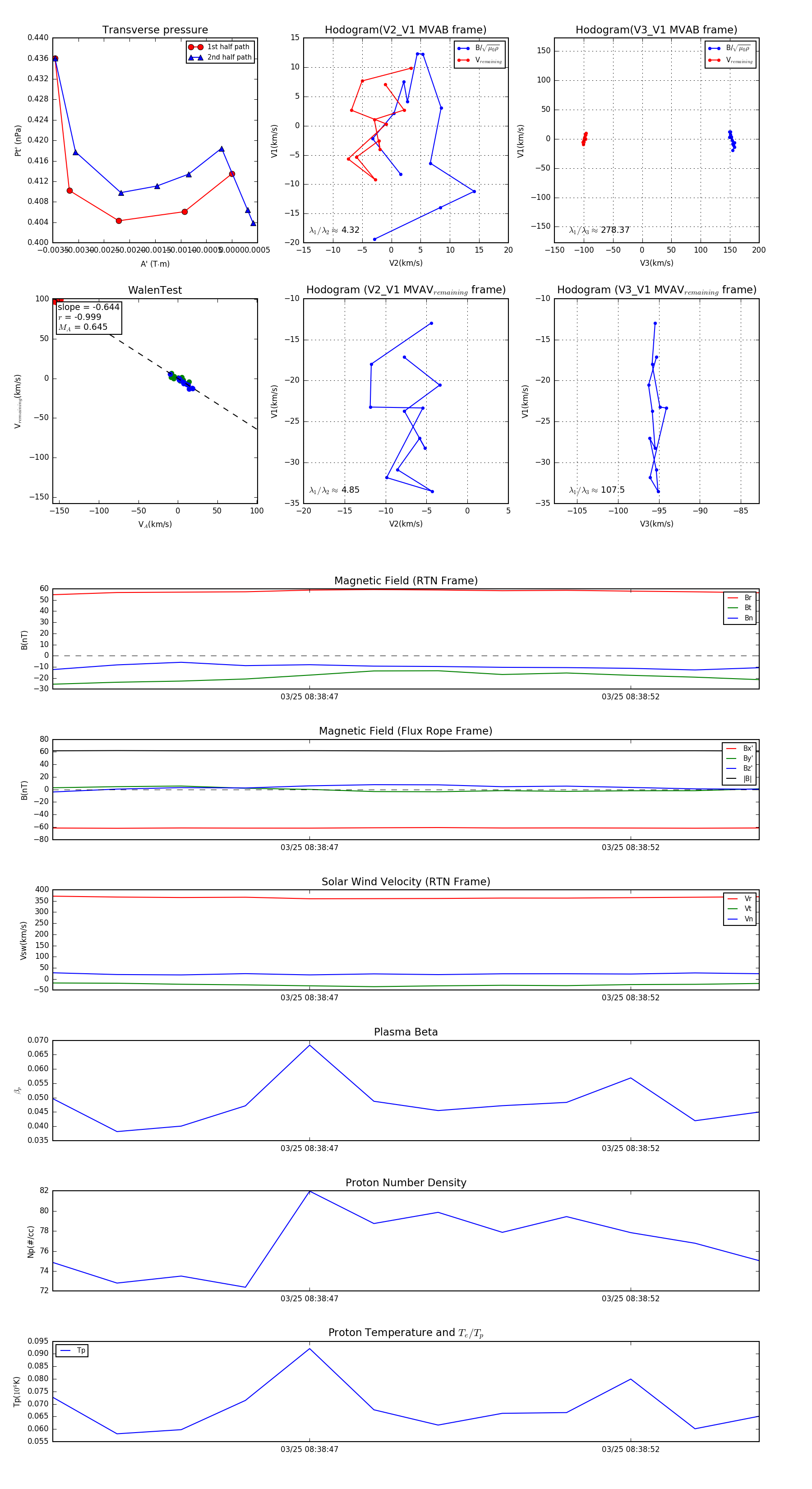
Flux Rope in 2024

Flux Rope Event 2024-03-25 08:38:43 ~ 2024-03-25 08:38:54 (12 seconds)


plot