HOME   LIST
‹–   –›

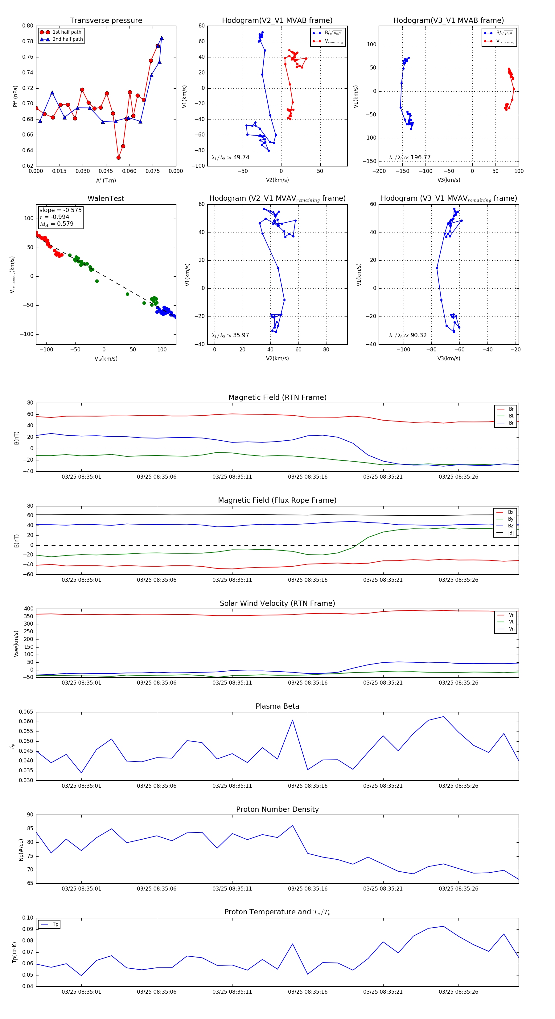
Flux Rope in 2024

Flux Rope Event 2024-03-25 08:34:58 ~ 2024-03-25 08:35:30 (33 seconds)


plot