HOME   LIST
‹–   –›

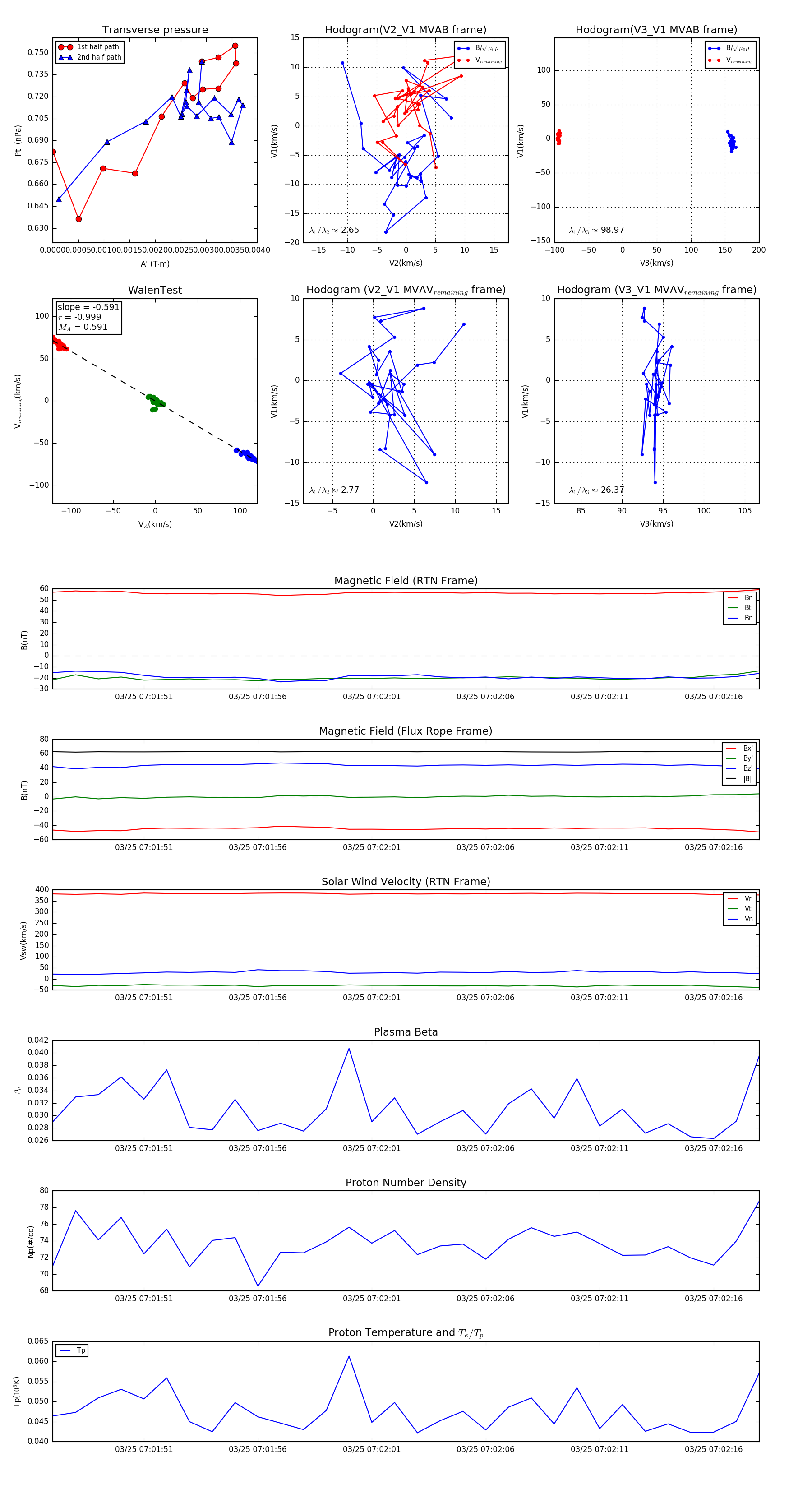
Flux Rope in 2024

Flux Rope Event 2024-03-25 07:01:47 ~ 2024-03-25 07:02:18 (32 seconds)


plot