HOME   LIST
‹–   –›

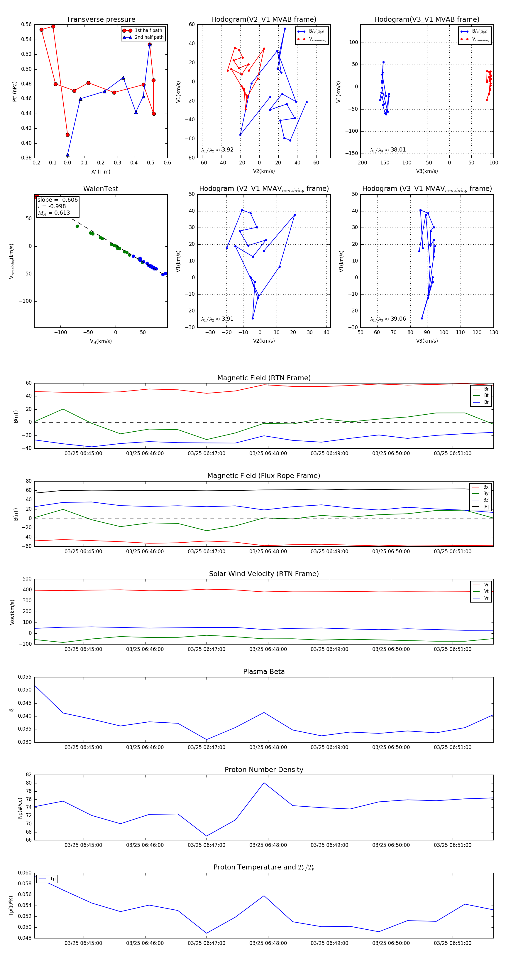
Flux Rope in 2024

Flux Rope Event 2024-03-25 06:44:12 ~ 2024-03-25 06:51:40 (449 seconds)


plot