HOME   LIST
‹–   –›

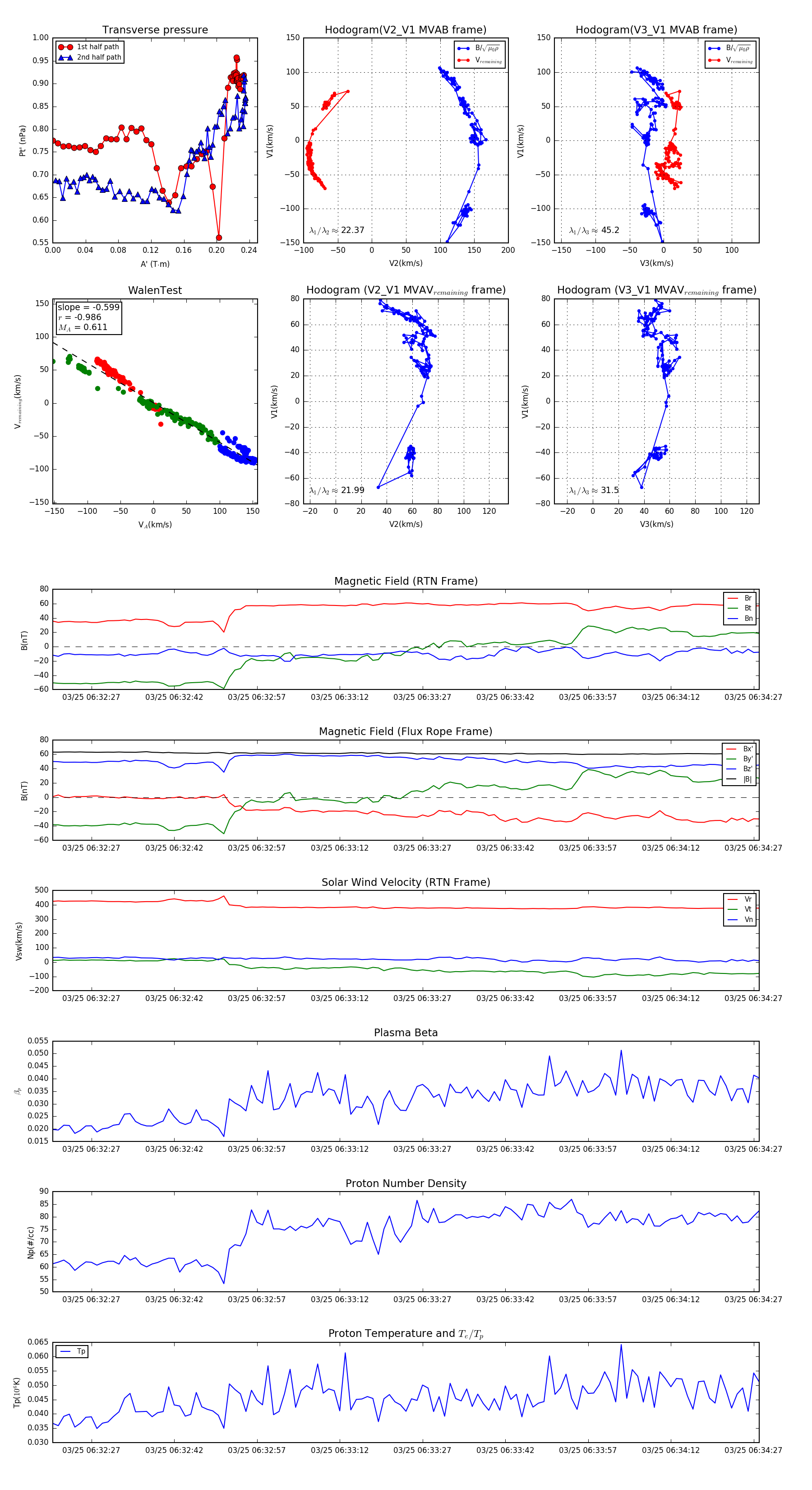
Flux Rope in 2024

Flux Rope Event 2024-03-25 06:32:20 ~ 2024-03-25 06:34:28 (129 seconds)


plot