HOME   LIST
‹–   –›

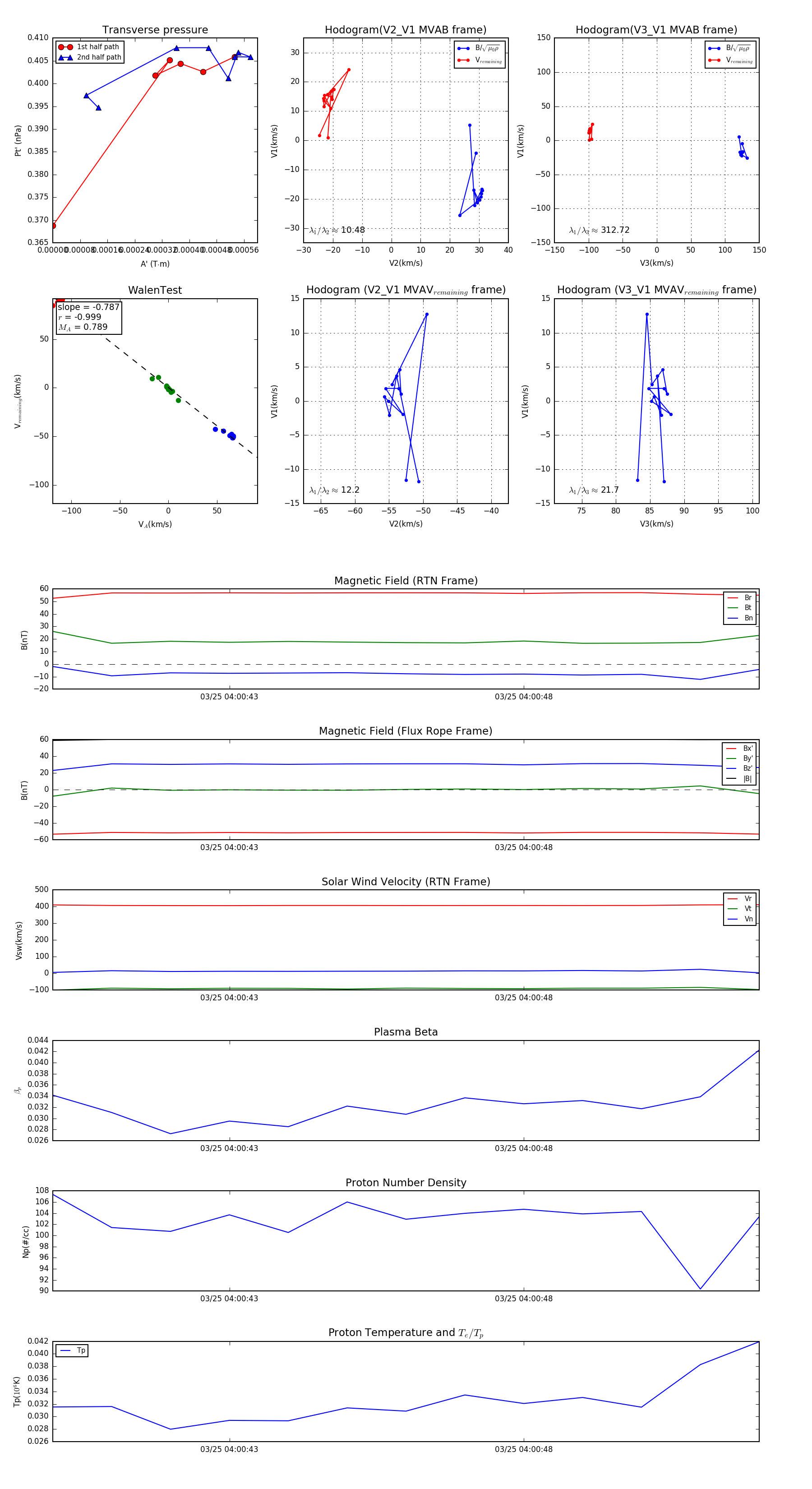
Flux Rope in 2024

Flux Rope Event 2024-03-25 04:00:40 ~ 2024-03-25 04:00:52 (13 seconds)


plot