HOME   LIST
‹–   –›

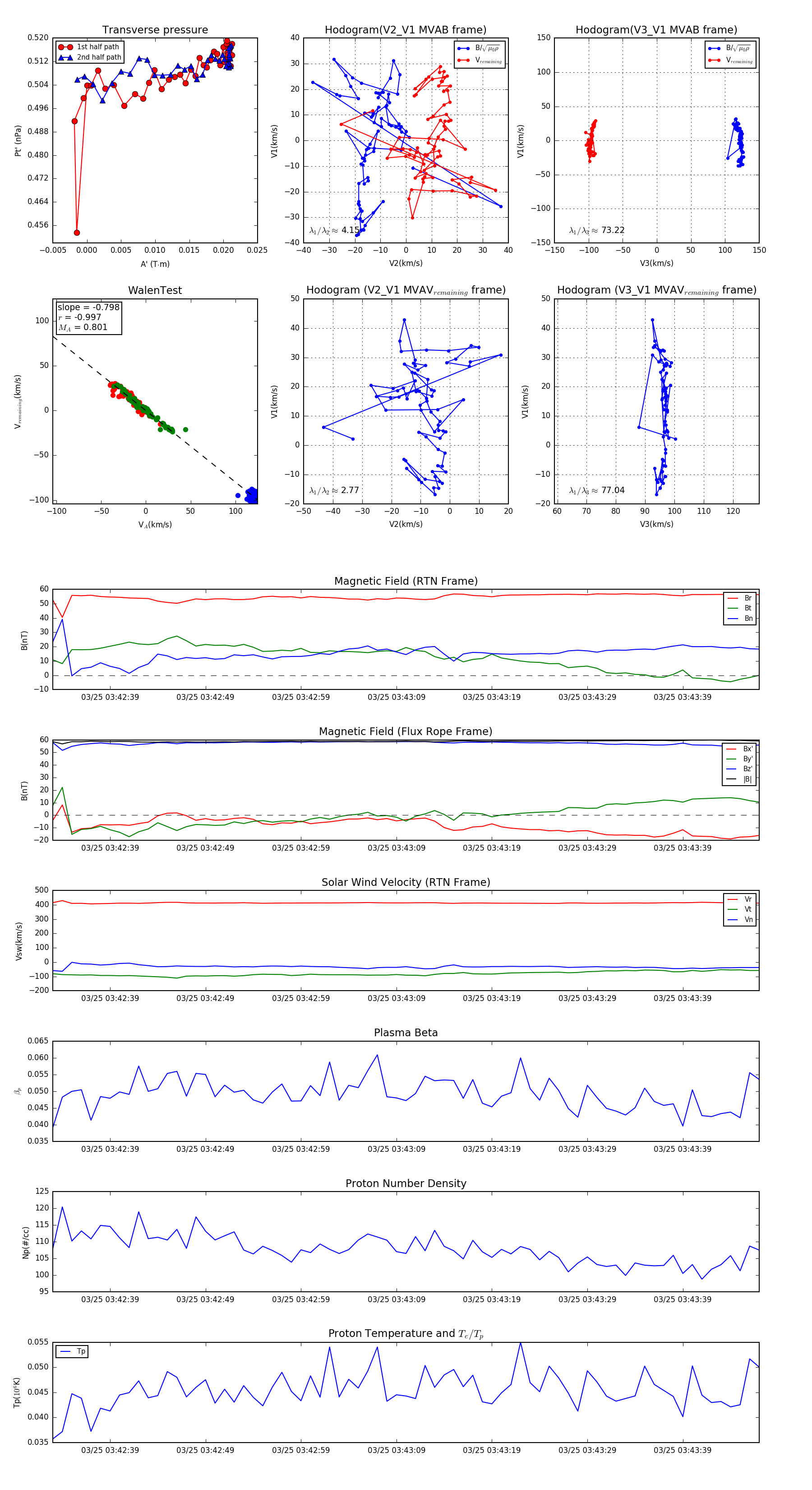
Flux Rope in 2024

Flux Rope Event 2024-03-25 03:42:33 ~ 2024-03-25 03:43:47 (75 seconds)


plot