HOME   LIST
‹–   –›

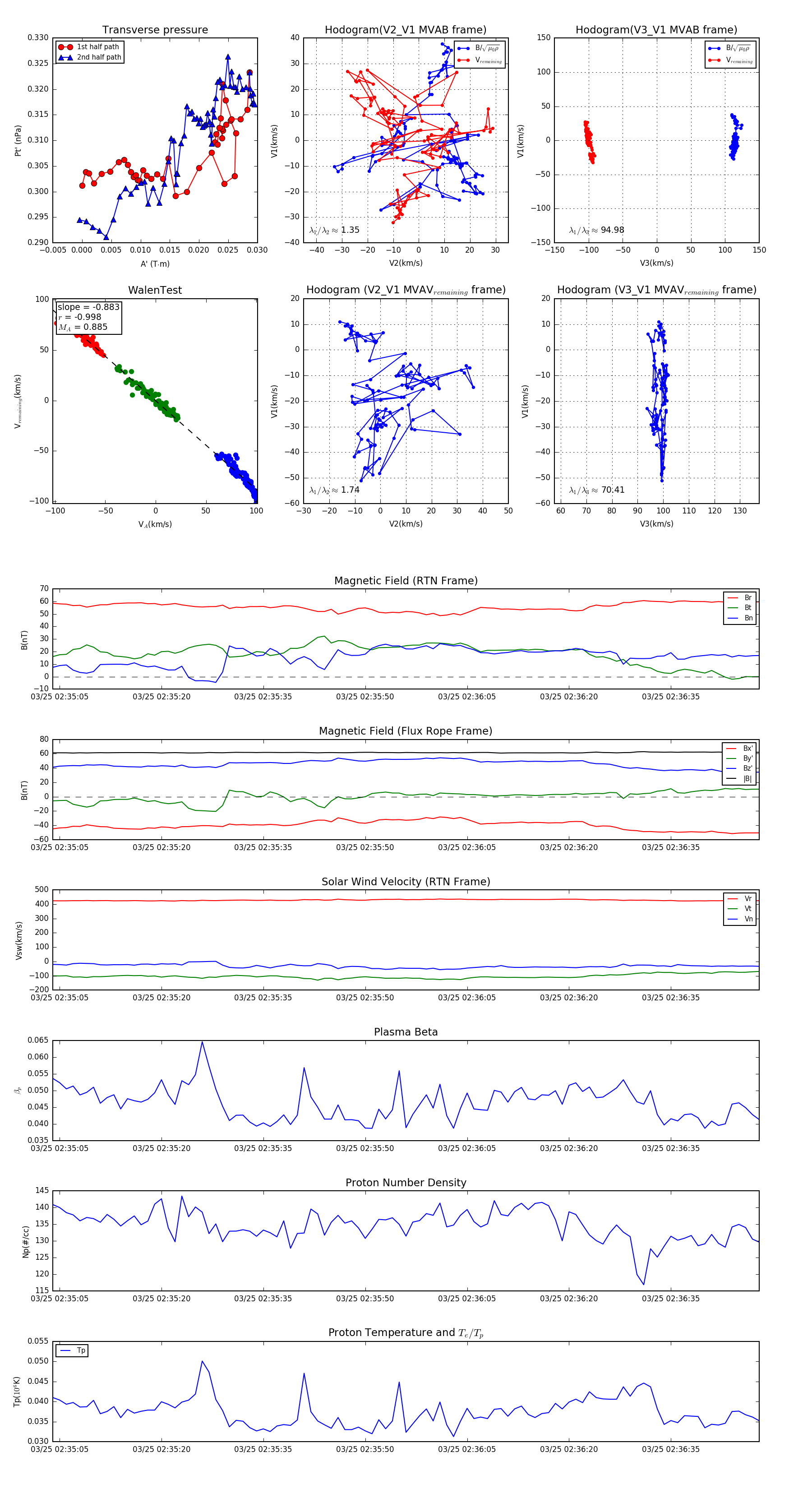
Flux Rope in 2024

Flux Rope Event 2024-03-25 02:35:04 ~ 2024-03-25 02:36:48 (105 seconds)


plot