HOME   LIST
‹–   –›

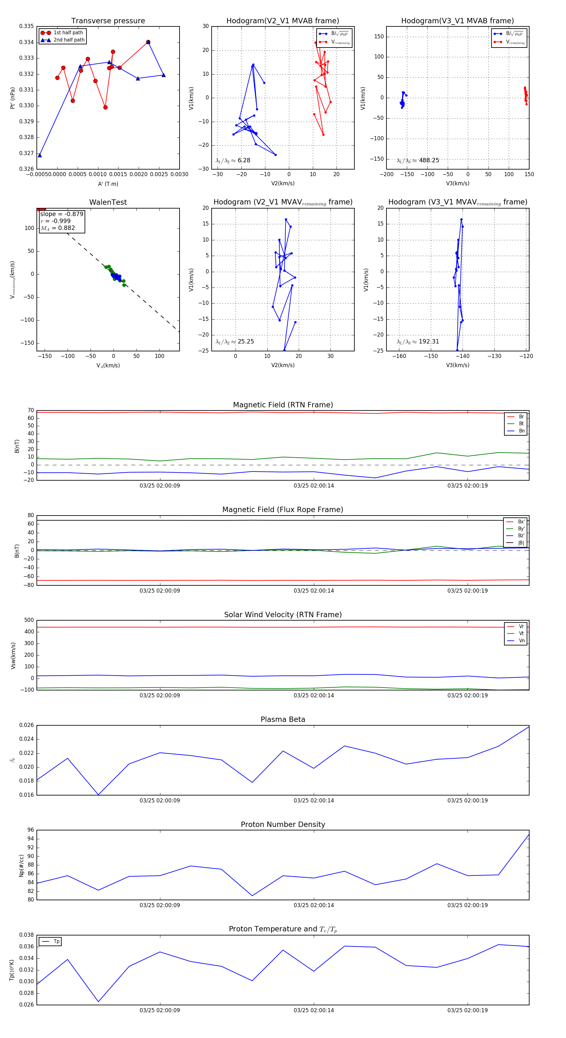
Flux Rope in 2024

Flux Rope Event 2024-03-25 02:00:05 ~ 2024-03-25 02:00:21 (17 seconds)


plot