HOME   LIST
‹–   –›

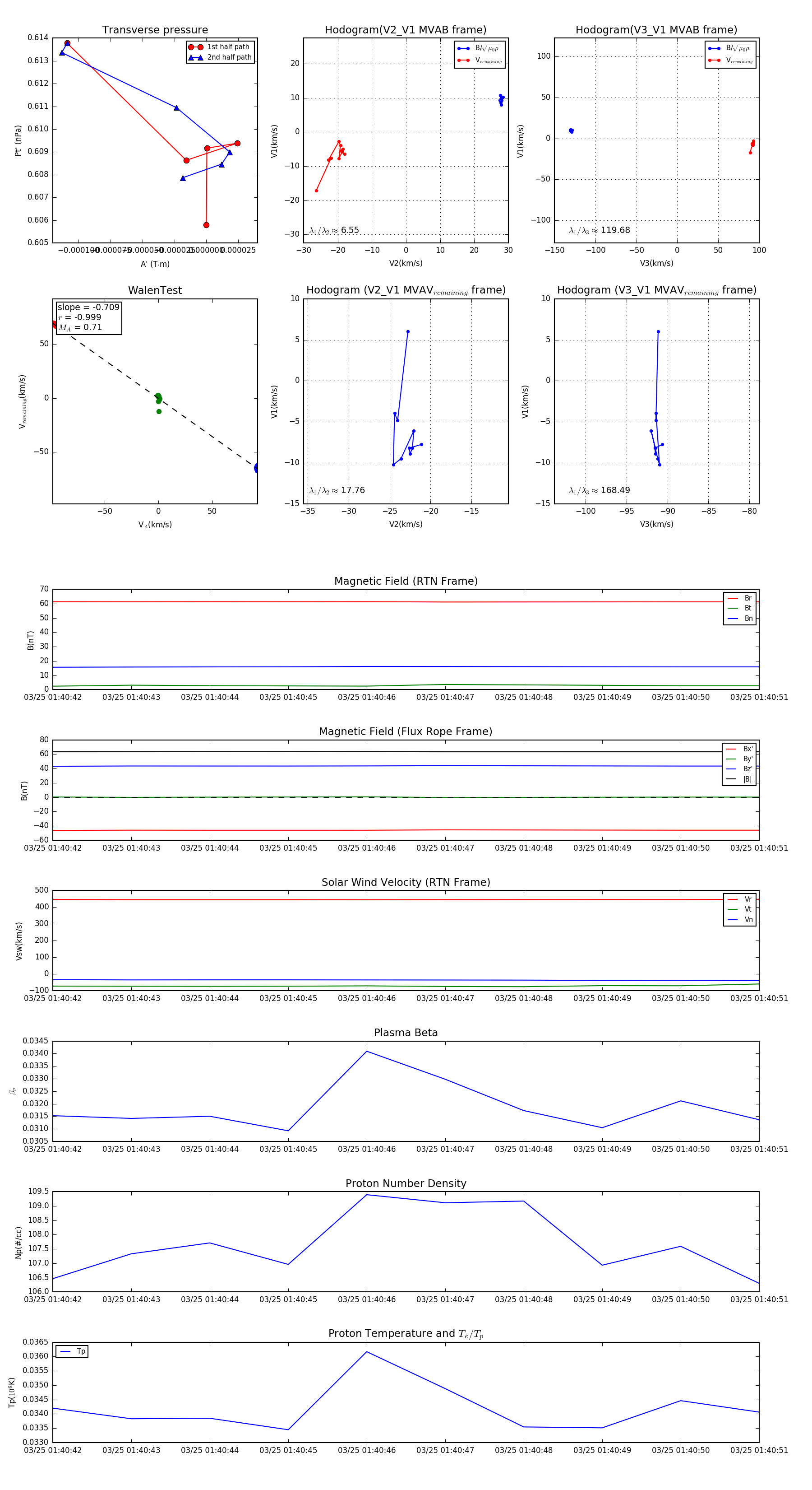
Flux Rope in 2024

Flux Rope Event 2024-03-25 01:40:42 ~ 2024-03-25 01:40:51 (10 seconds)


plot