HOME   LIST
‹–   –›

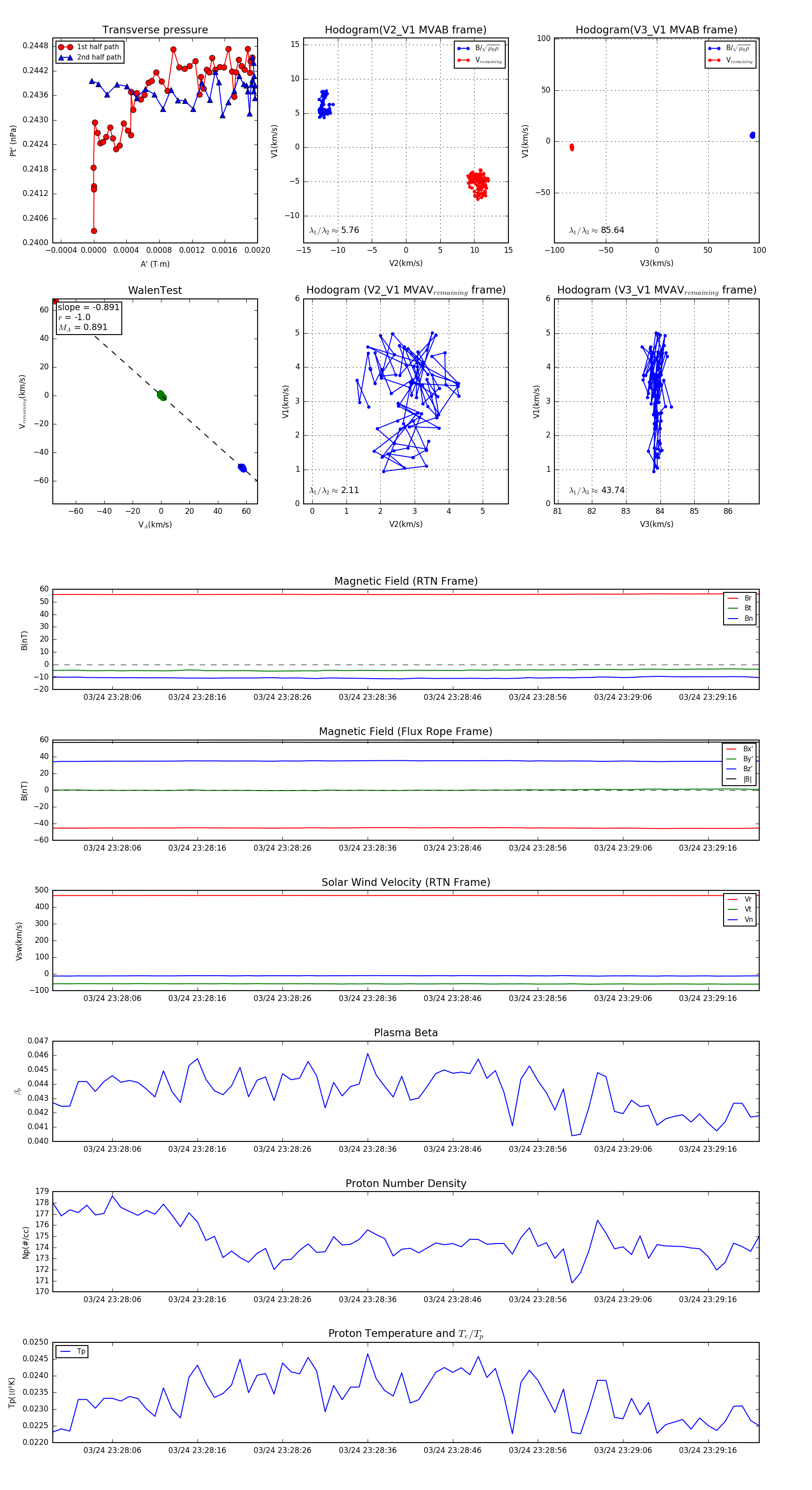
Flux Rope in 2024

Flux Rope Event 2024-03-24 23:27:59 ~ 2024-03-24 23:29:22 (84 seconds)


plot