HOME   LIST
‹–   –›

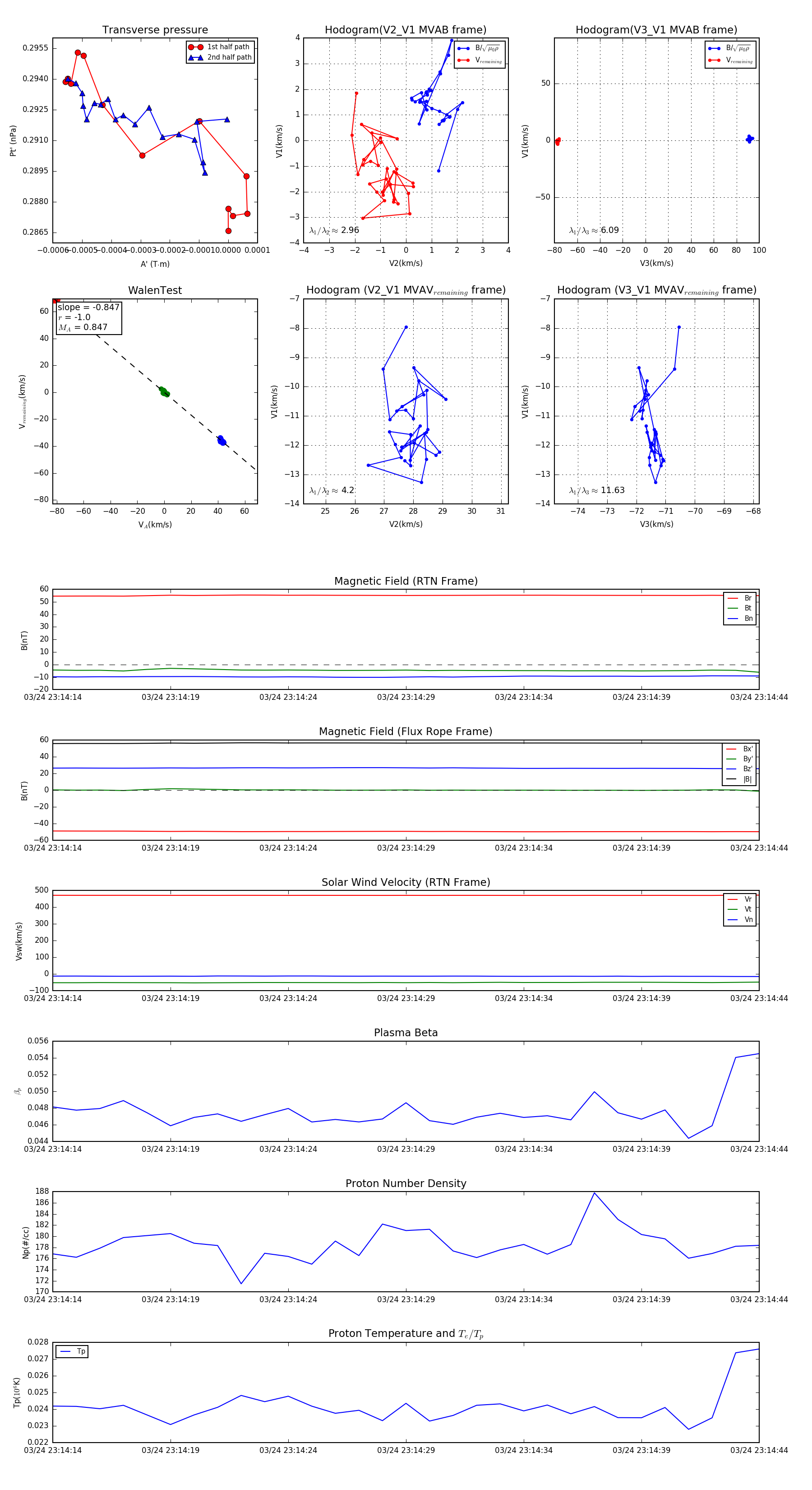
Flux Rope in 2024

Flux Rope Event 2024-03-24 23:14:14 ~ 2024-03-24 23:14:44 (31 seconds)


plot