HOME   LIST
‹–   –›

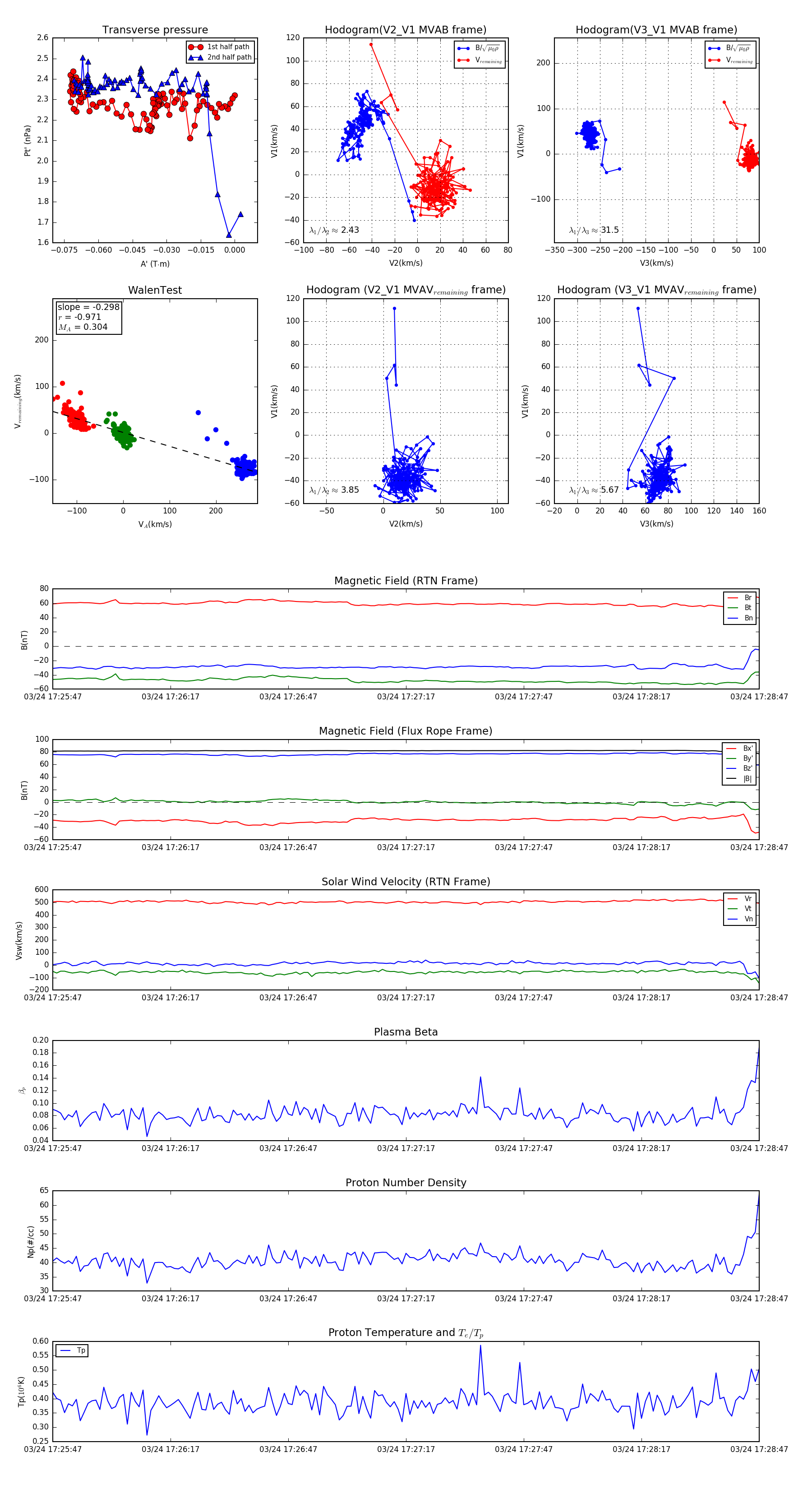
Flux Rope in 2024

Flux Rope Event 2024-03-24 17:25:47 ~ 2024-03-24 17:28:47 (181 seconds)


plot