HOME   LIST
‹–   –›

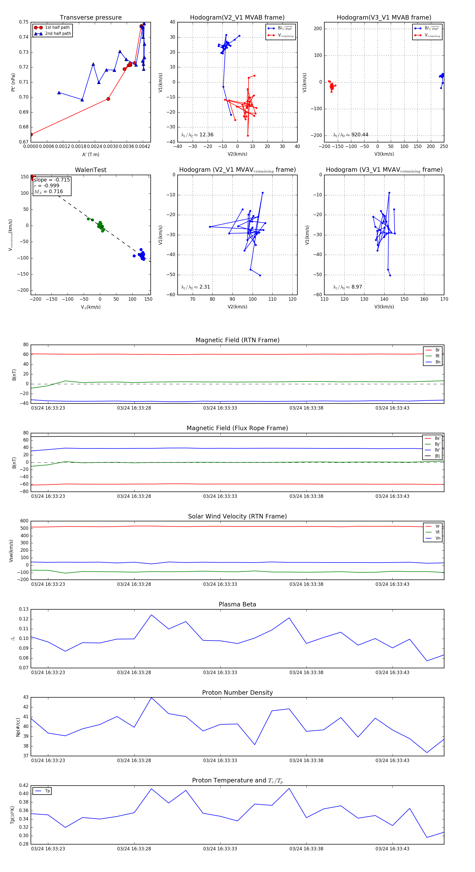
Flux Rope in 2024

Flux Rope Event 2024-03-24 16:33:22 ~ 2024-03-24 16:33:46 (25 seconds)


plot