HOME   LIST
‹–   –›

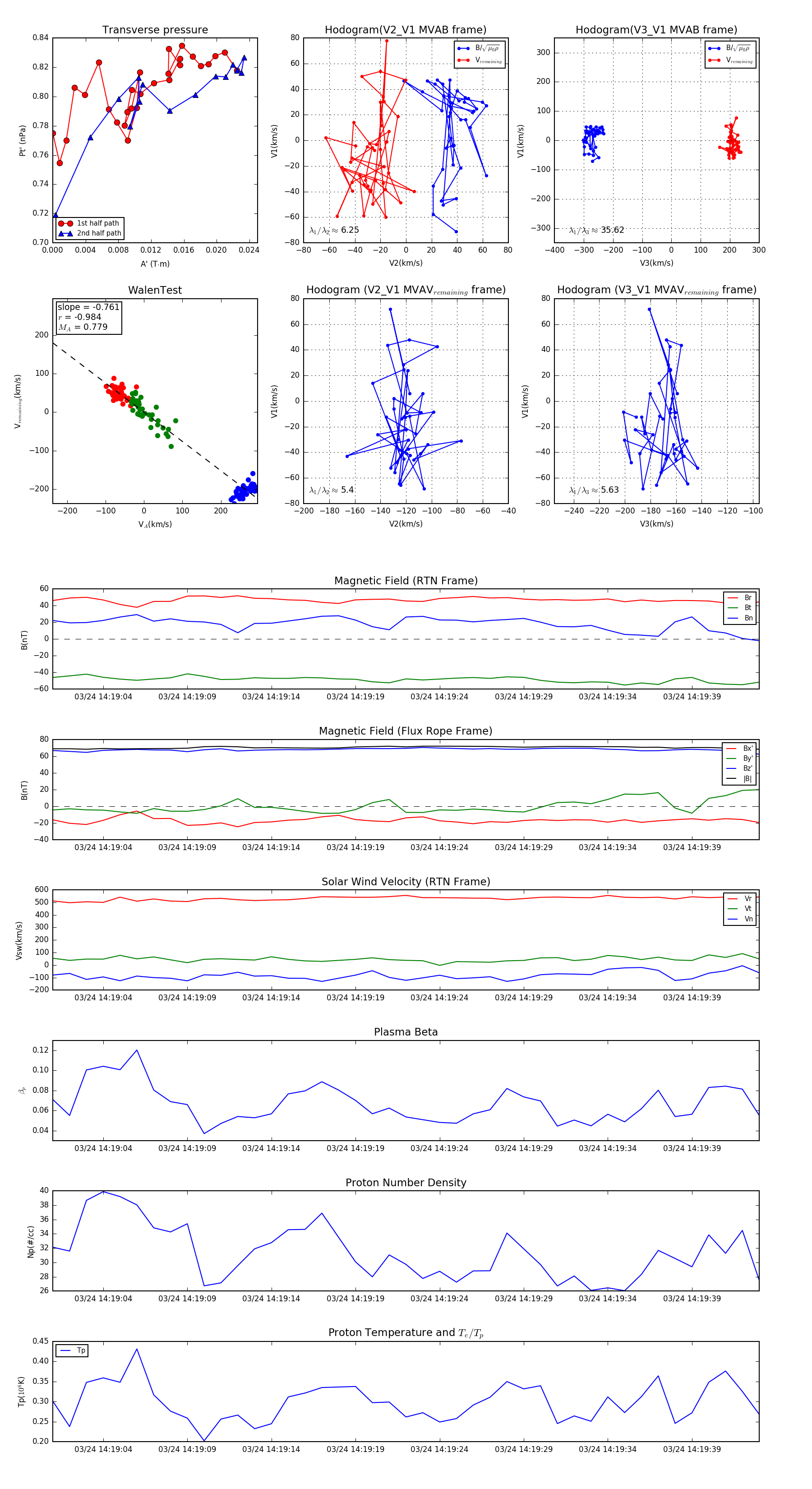
Flux Rope in 2024

Flux Rope Event 2024-03-24 14:19:01 ~ 2024-03-24 14:19:43 (43 seconds)


plot