HOME   LIST
‹–   –›

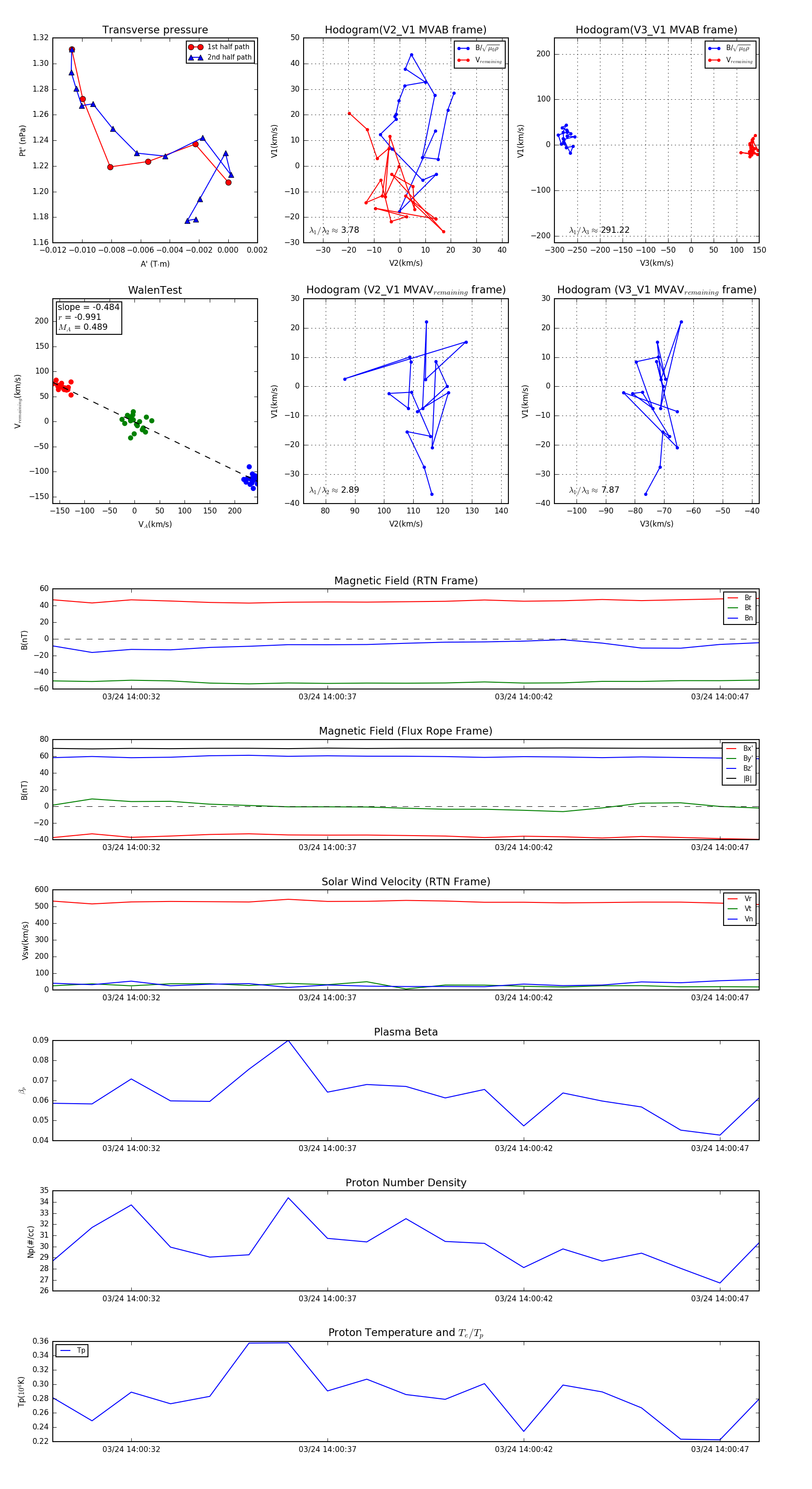
Flux Rope in 2024

Flux Rope Event 2024-03-24 14:00:30 ~ 2024-03-24 14:00:48 (19 seconds)


plot