HOME   LIST
‹–   –›

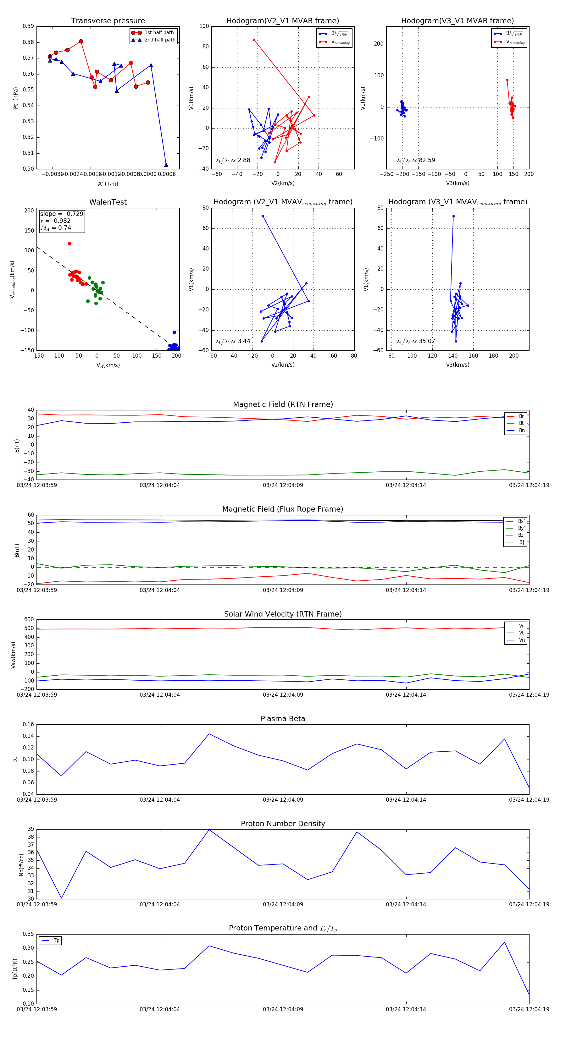
Flux Rope in 2024

Flux Rope Event 2024-03-24 12:03:59 ~ 2024-03-24 12:04:19 (21 seconds)


plot