HOME   LIST
‹–   –›

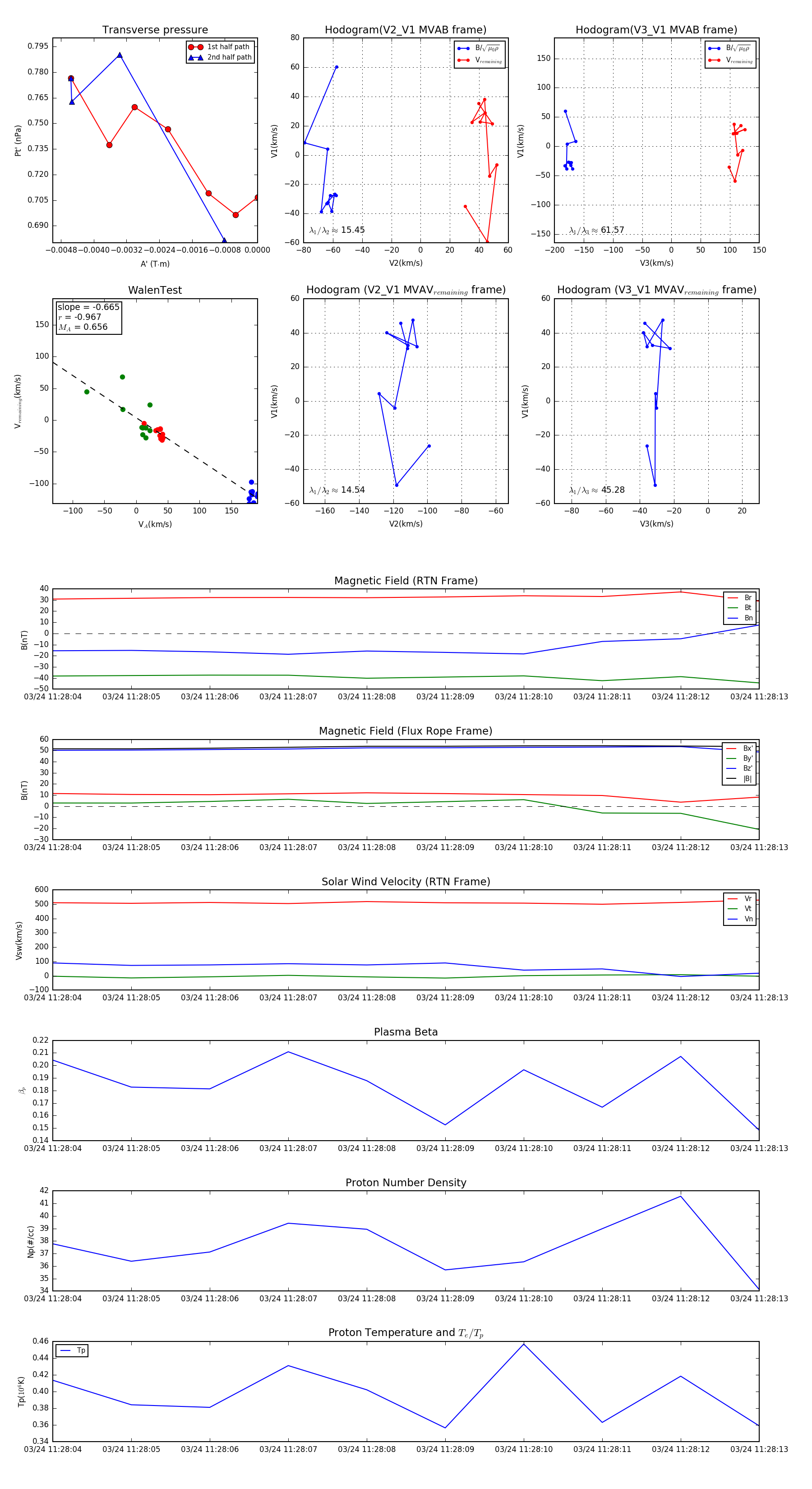
Flux Rope in 2024

Flux Rope Event 2024-03-24 11:28:04 ~ 2024-03-24 11:28:13 (10 seconds)


plot