HOME   LIST
‹–   –›

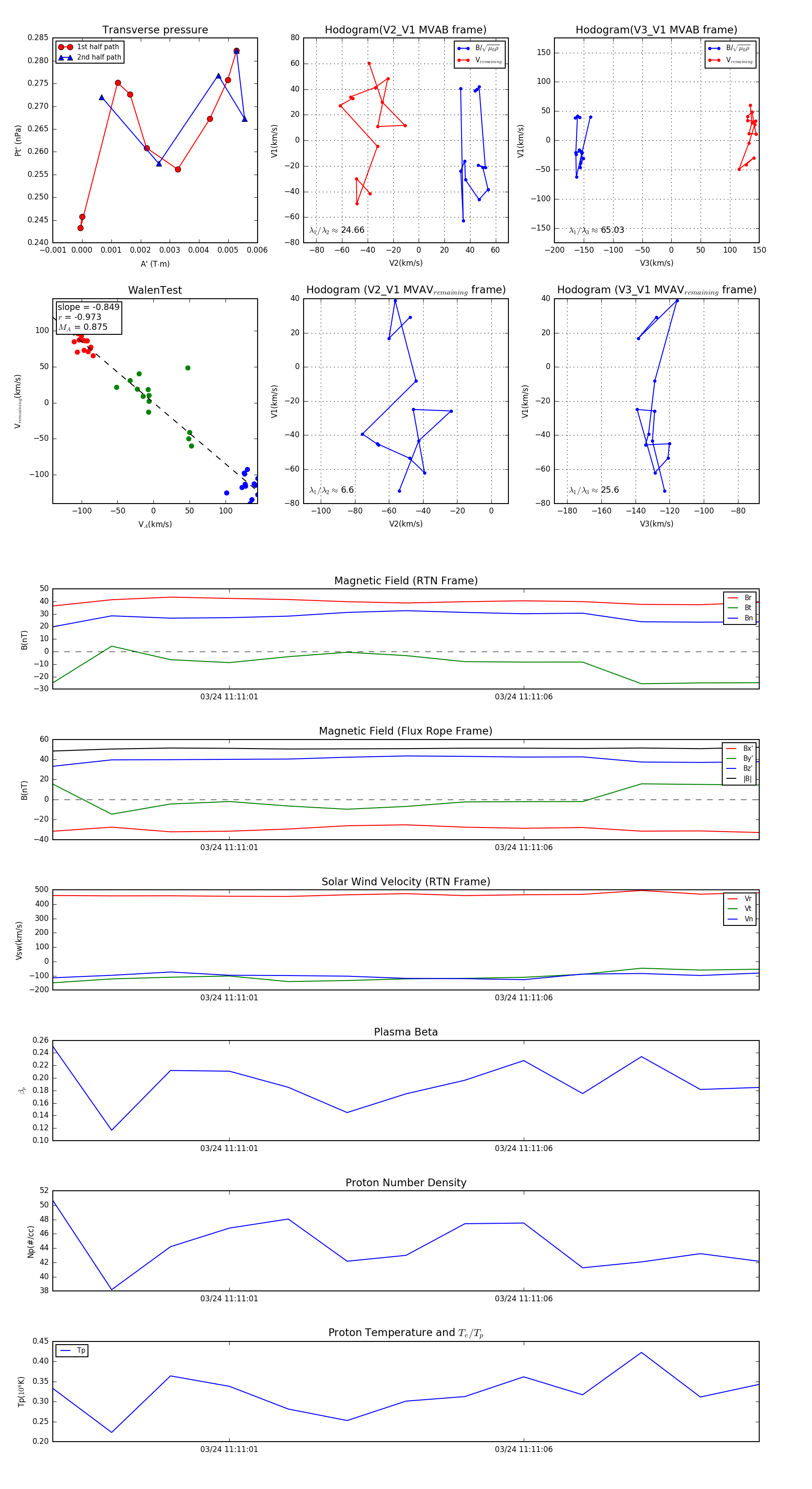
Flux Rope in 2024

Flux Rope Event 2024-03-24 11:10:58 ~ 2024-03-24 11:11:10 (13 seconds)


plot