HOME   LIST
‹–   –›

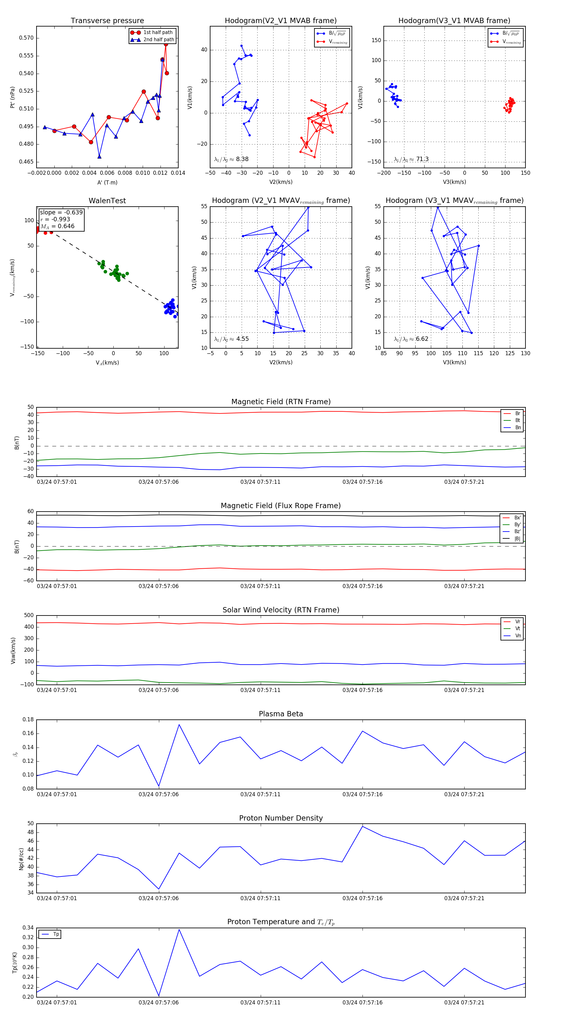
Flux Rope in 2024

Flux Rope Event 2024-03-24 07:57:00 ~ 2024-03-24 07:57:24 (25 seconds)


plot