HOME   LIST
‹–   –›

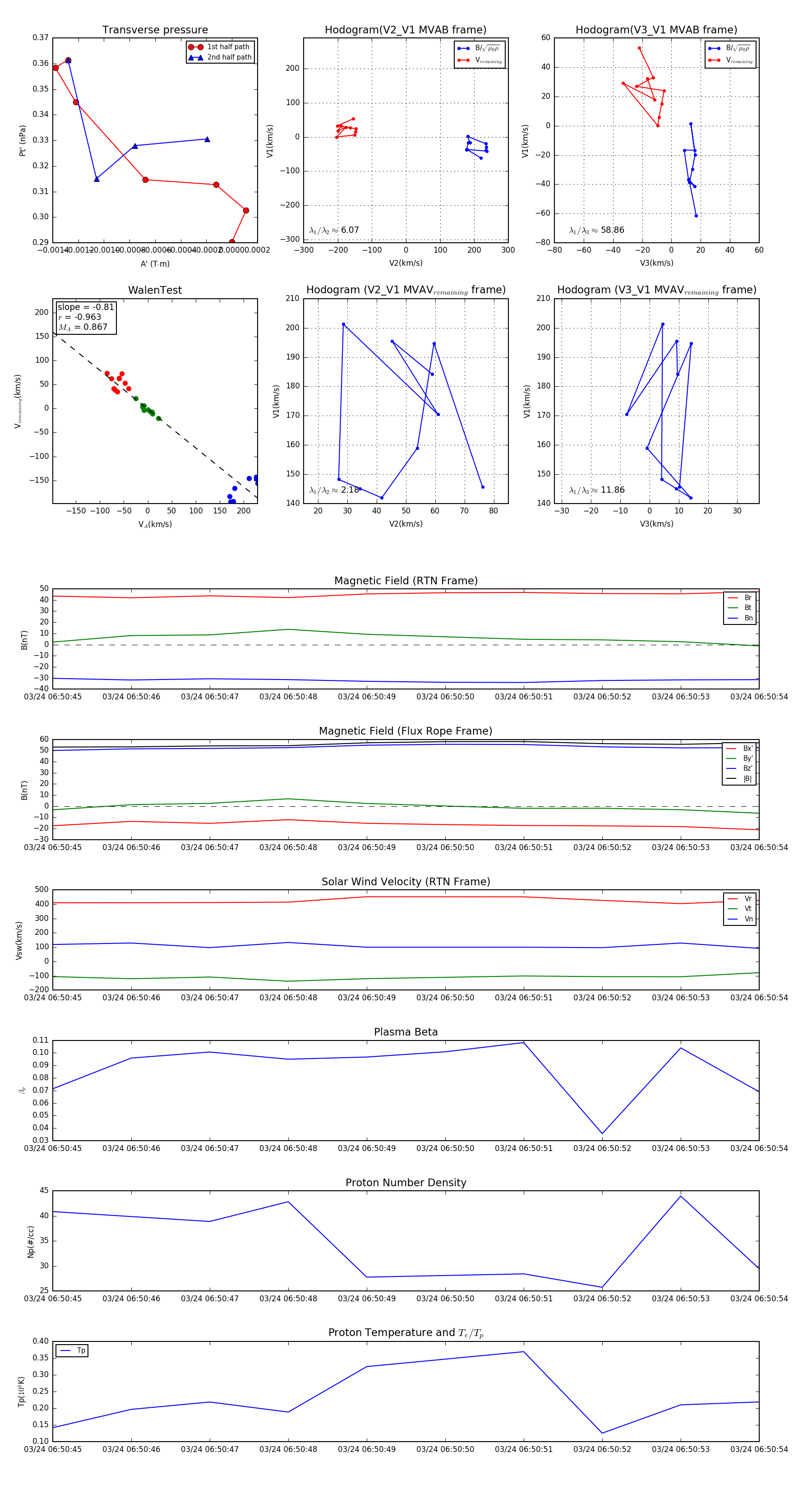
Flux Rope in 2024

Flux Rope Event 2024-03-24 06:50:45 ~ 2024-03-24 06:50:54 (10 seconds)


plot