HOME   LIST
‹–   –›

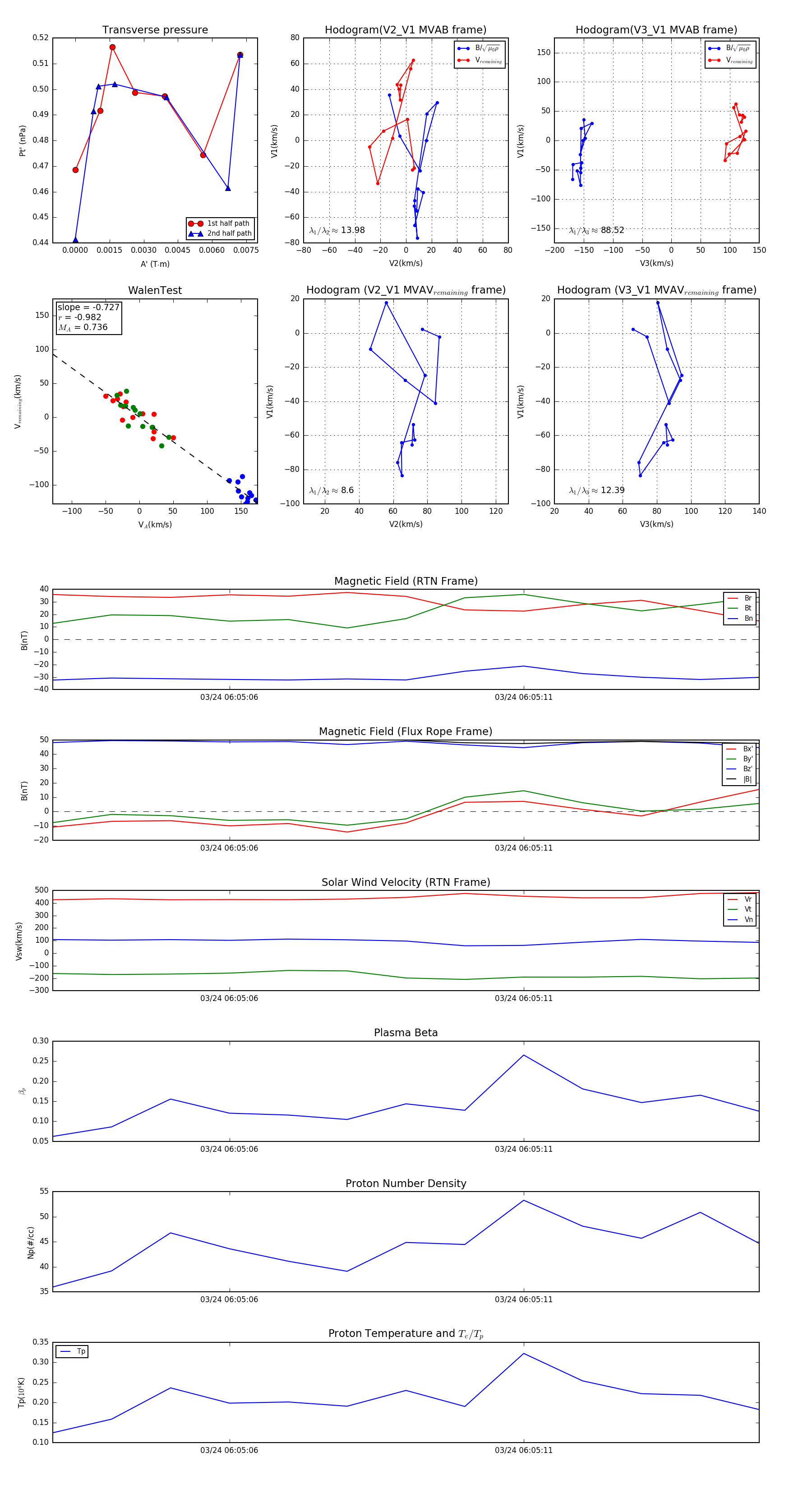
Flux Rope in 2024

Flux Rope Event 2024-03-24 06:05:03 ~ 2024-03-24 06:05:15 (13 seconds)


plot