HOME   LIST
‹–   –›

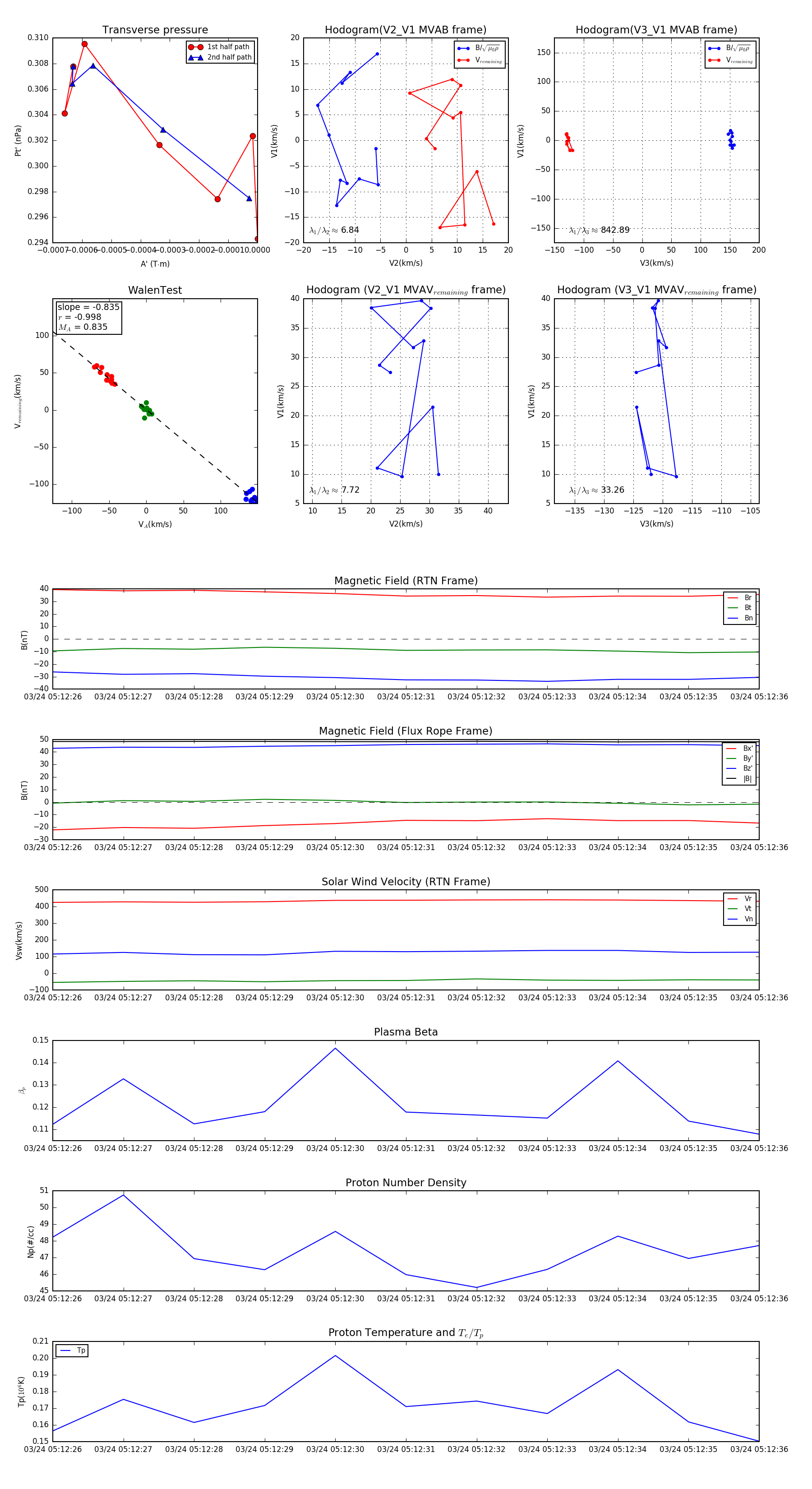
Flux Rope in 2024

Flux Rope Event 2024-03-24 05:12:26 ~ 2024-03-24 05:12:36 (11 seconds)


plot