HOME   LIST
‹–   –›

Flux Rope in 2024

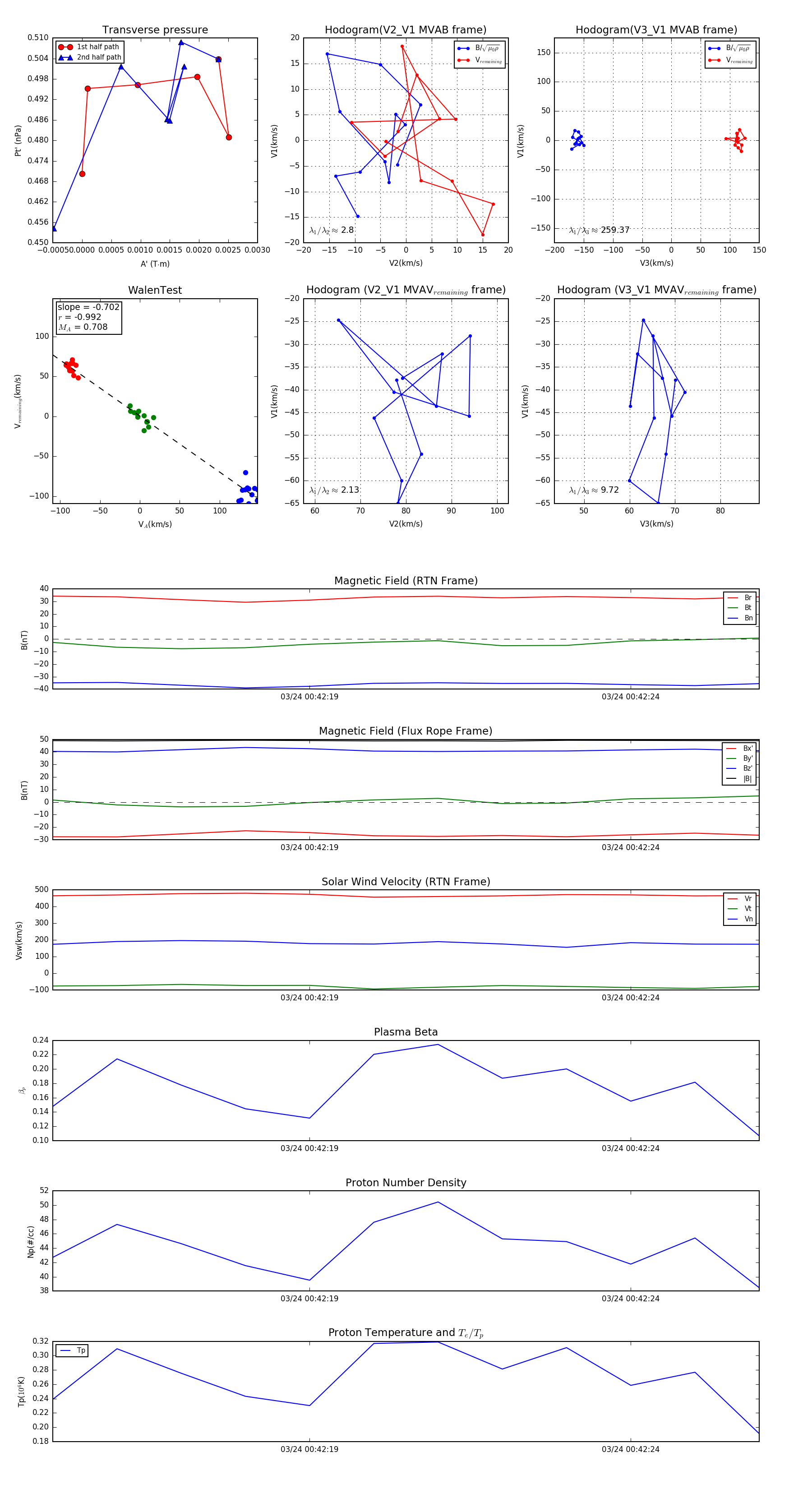
Flux Rope Event 2024-03-24 00:42:15 ~ 2024-03-24 00:42:26 (12 seconds)


plot