HOME   LIST
‹–   –›

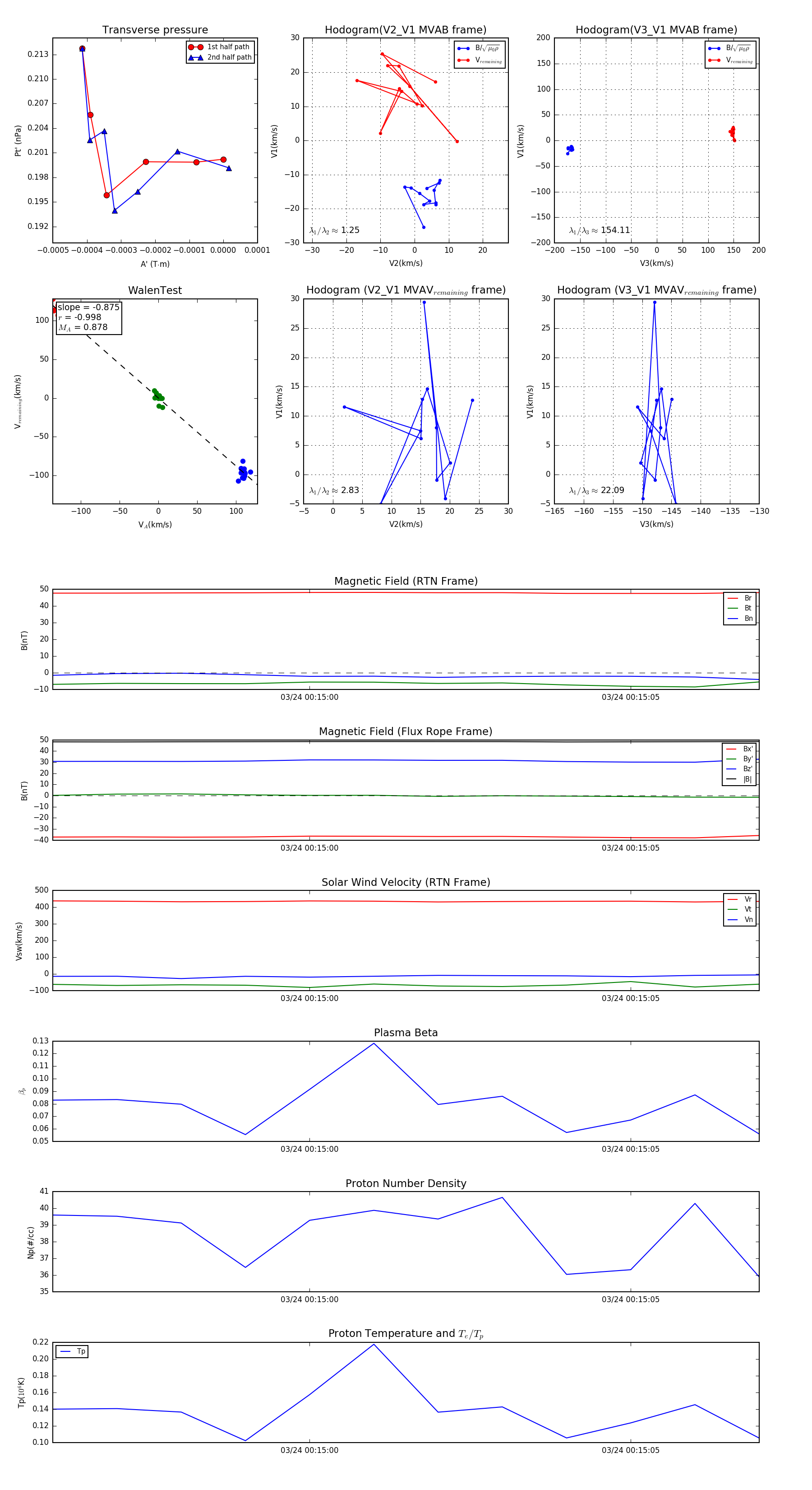
Flux Rope in 2024

Flux Rope Event 2024-03-24 00:14:56 ~ 2024-03-24 00:15:07 (12 seconds)


plot