HOME   LIST
‹–   –›

Flux Rope in 2024

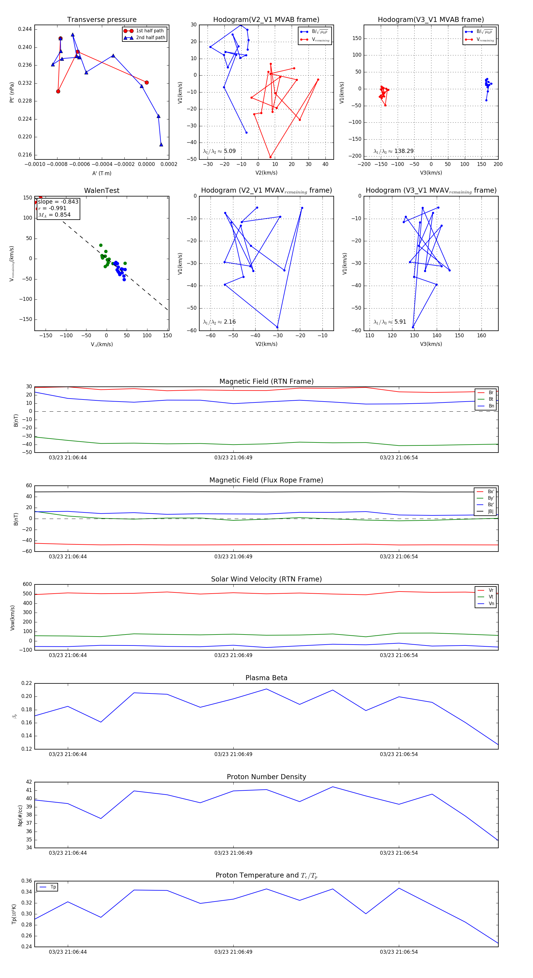
Flux Rope Event 2024-03-23 21:06:43 ~ 2024-03-23 21:06:57 (15 seconds)


plot