HOME   LIST
‹–   –›

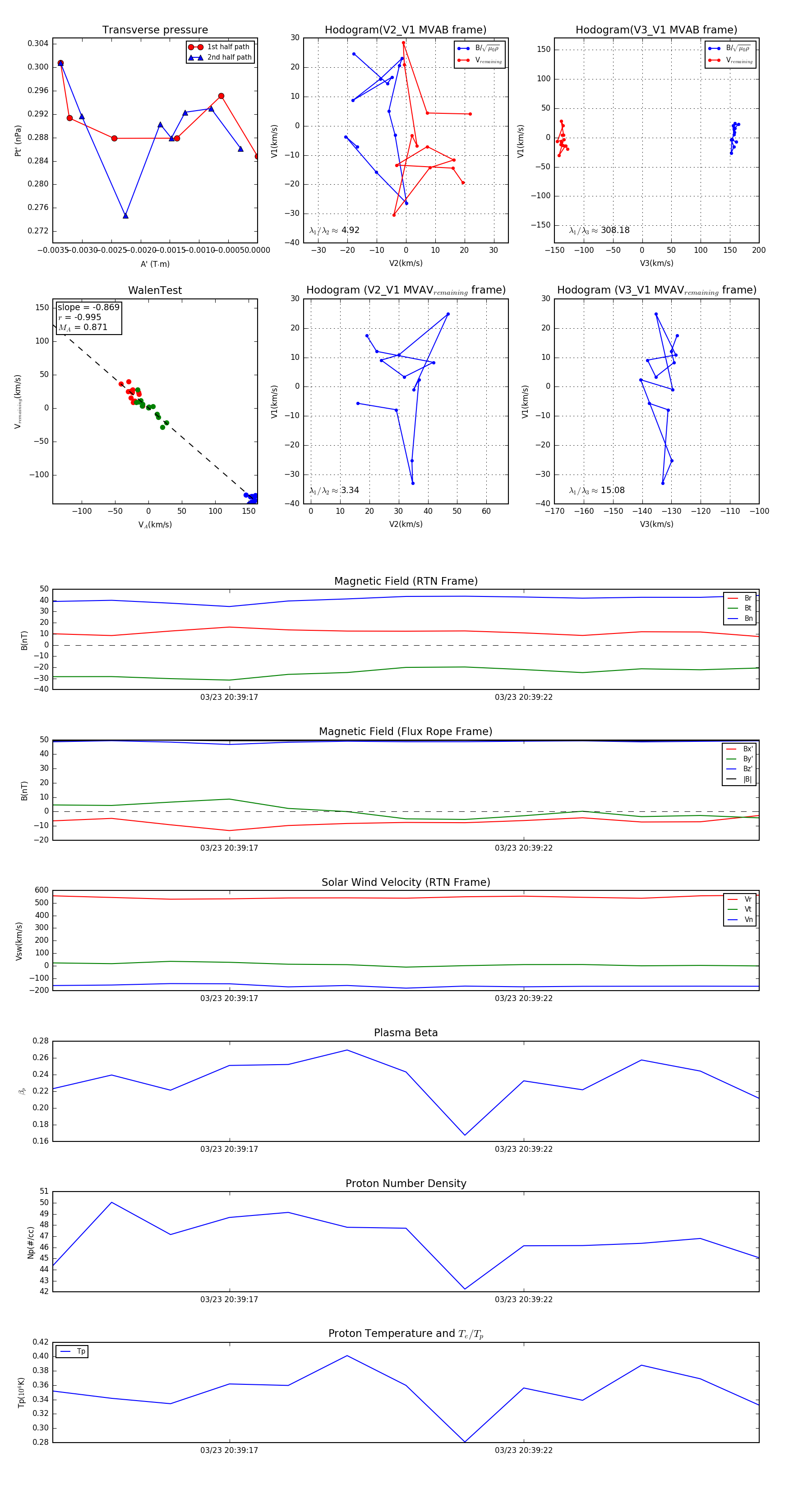
Flux Rope in 2024

Flux Rope Event 2024-03-23 20:39:14 ~ 2024-03-23 20:39:26 (13 seconds)


plot