HOME   LIST
‹–   –›

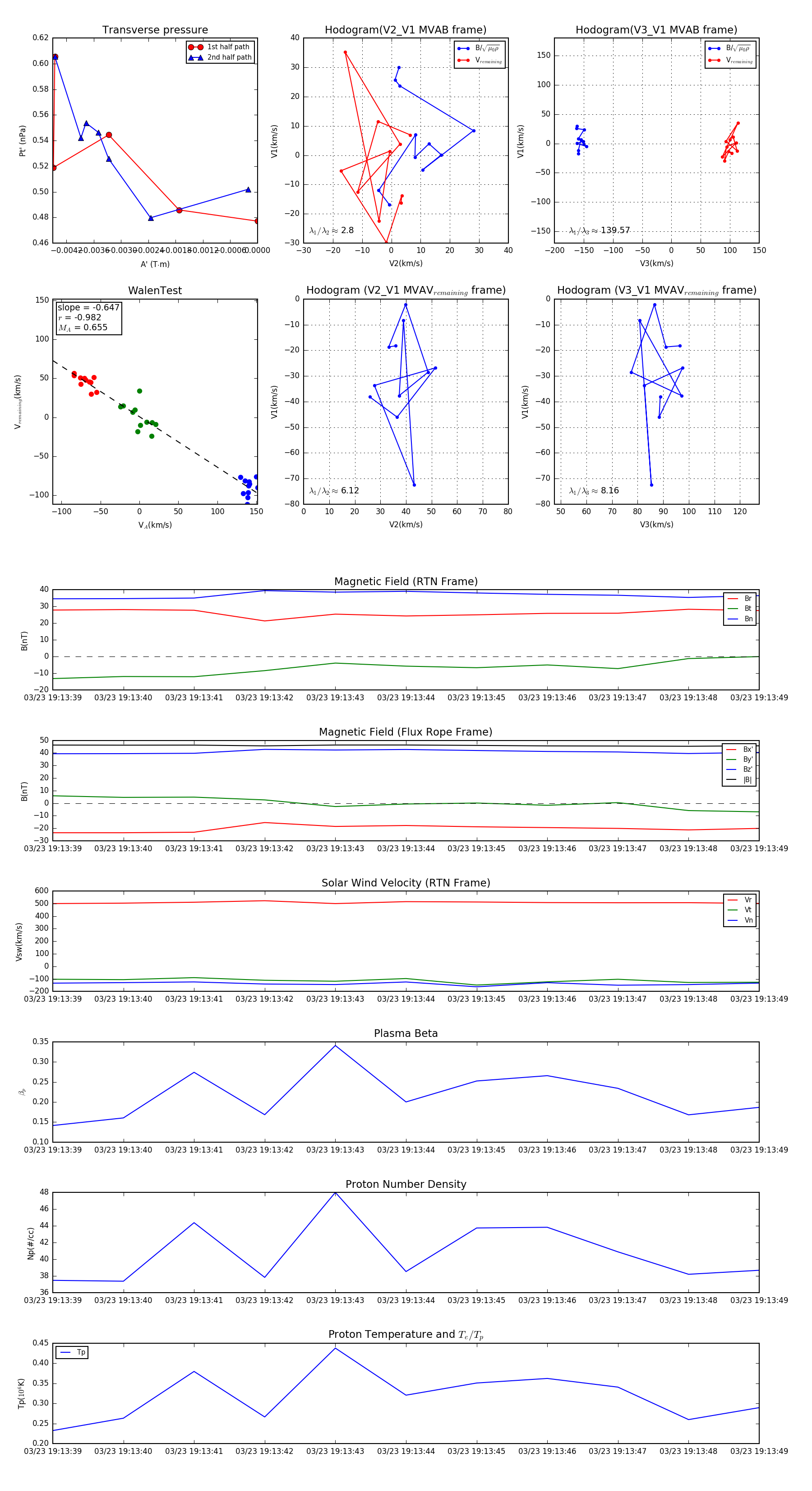
Flux Rope in 2024

Flux Rope Event 2024-03-23 19:13:39 ~ 2024-03-23 19:13:49 (11 seconds)


plot