HOME   LIST
‹–   –›

Flux Rope in 2024

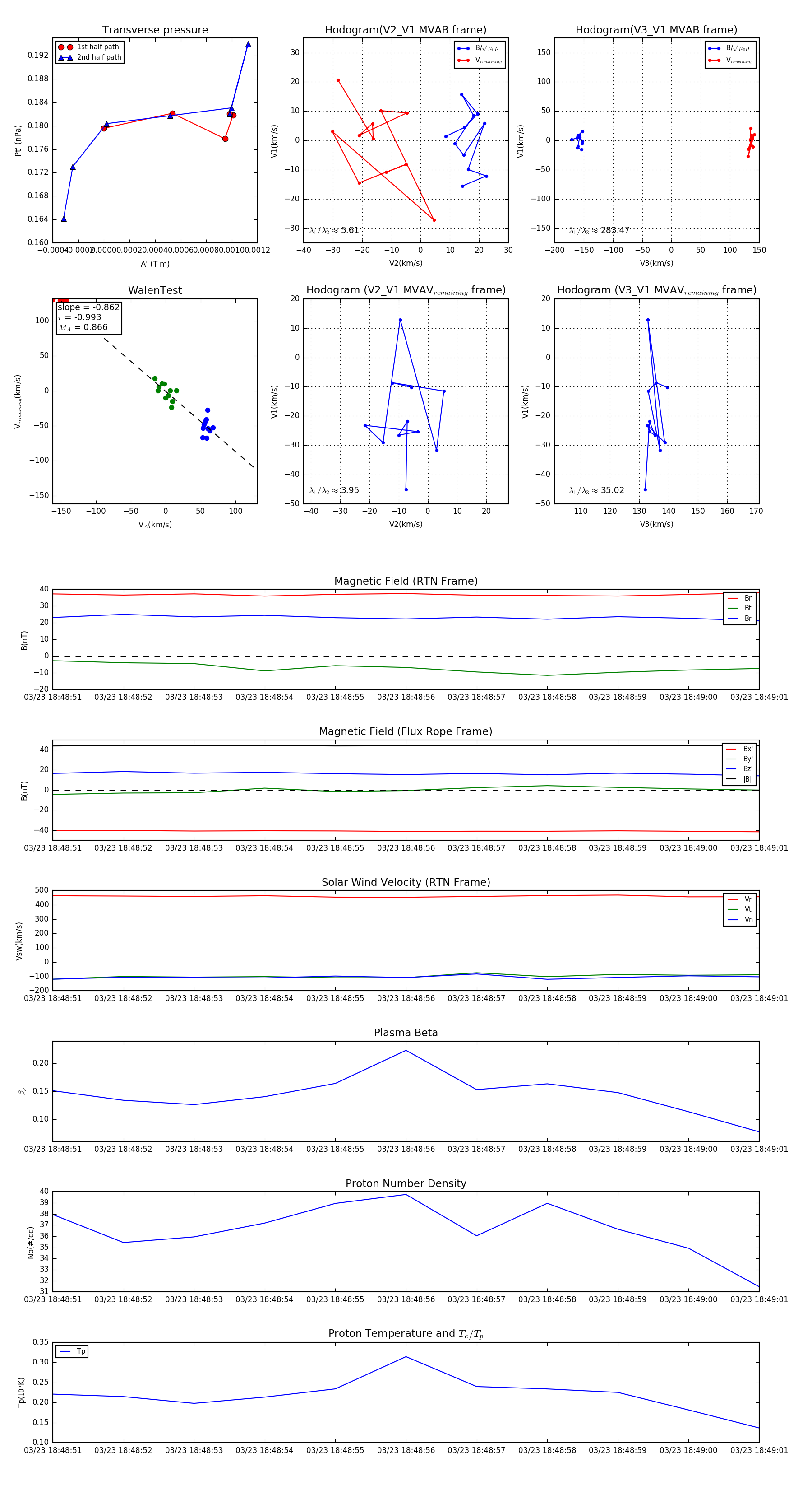
Flux Rope Event 2024-03-23 18:48:51 ~ 2024-03-23 18:49:01 (11 seconds)


plot