HOME   LIST
‹–   –›

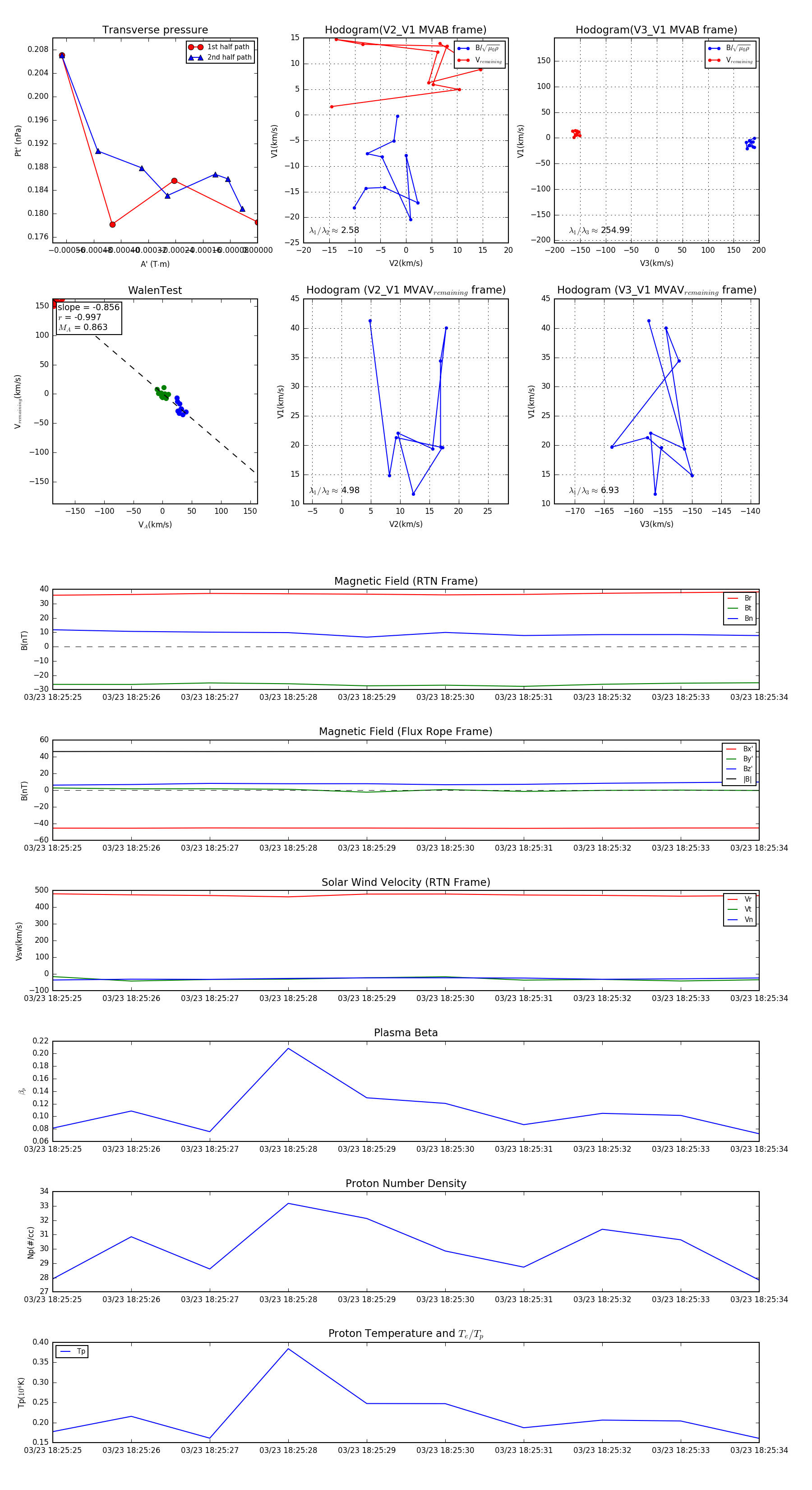
Flux Rope in 2024

Flux Rope Event 2024-03-23 18:25:25 ~ 2024-03-23 18:25:34 (10 seconds)


plot