HOME   LIST
‹–   –›

Flux Rope in 2024

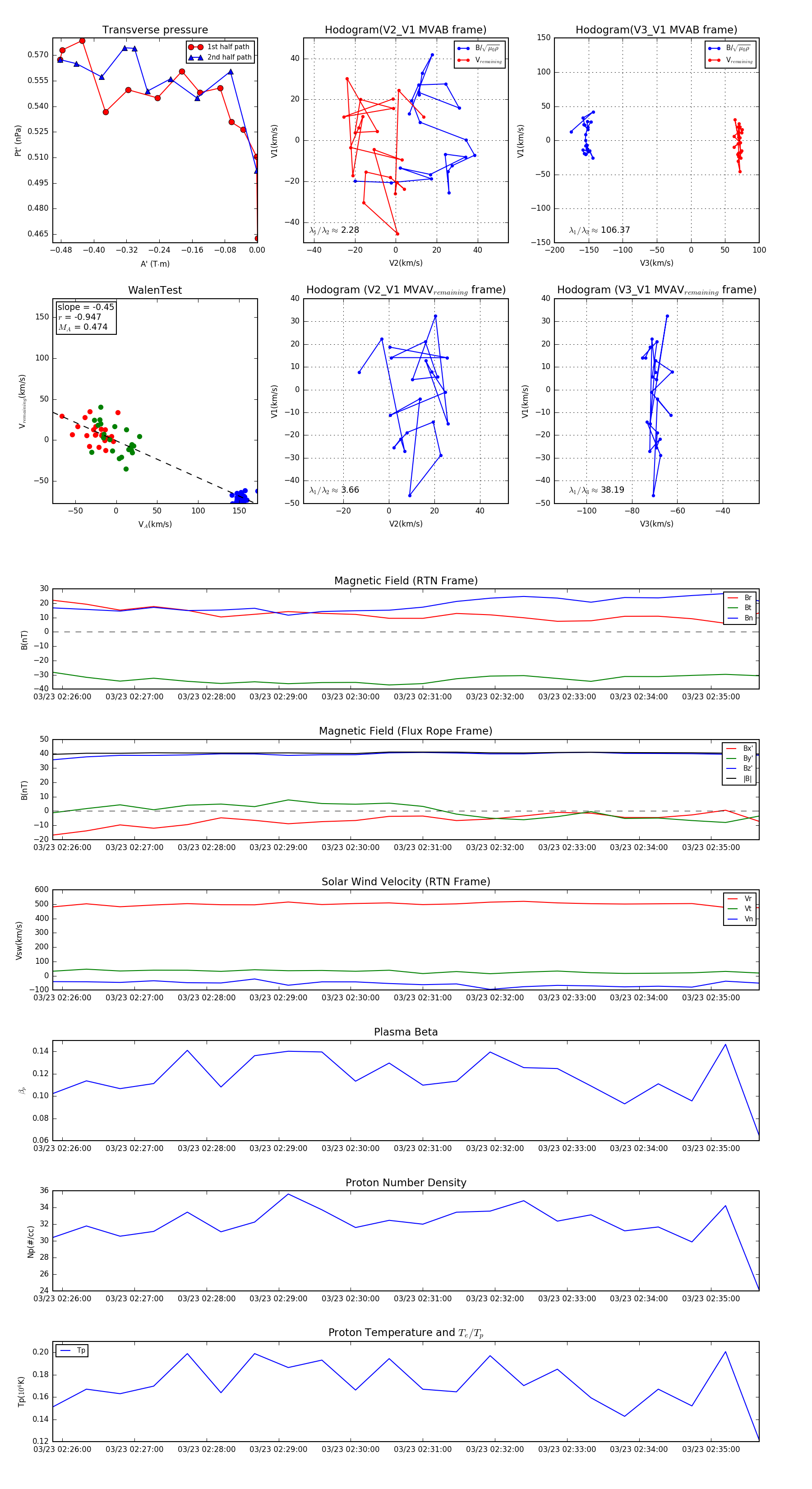
Flux Rope Event 2024-03-23 02:25:52 ~ 2024-03-23 02:35:40 (589 seconds)


plot