HOME   LIST
‹–   –›

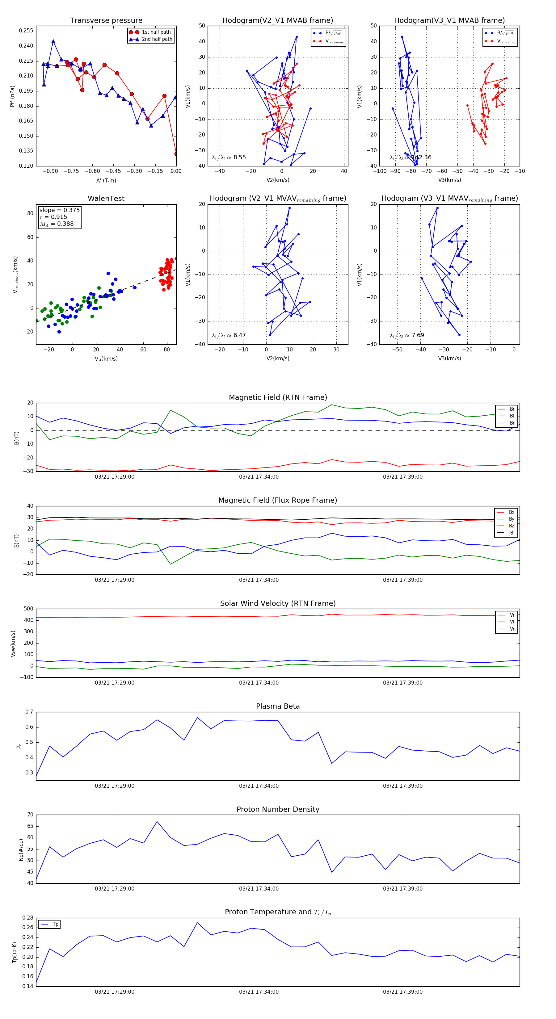
Flux Rope in 2024

Flux Rope Event 2024-03-21 17:26:16 ~ 2024-03-21 17:43:04 (1009 seconds)


plot