HOME   LIST
‹–   –›

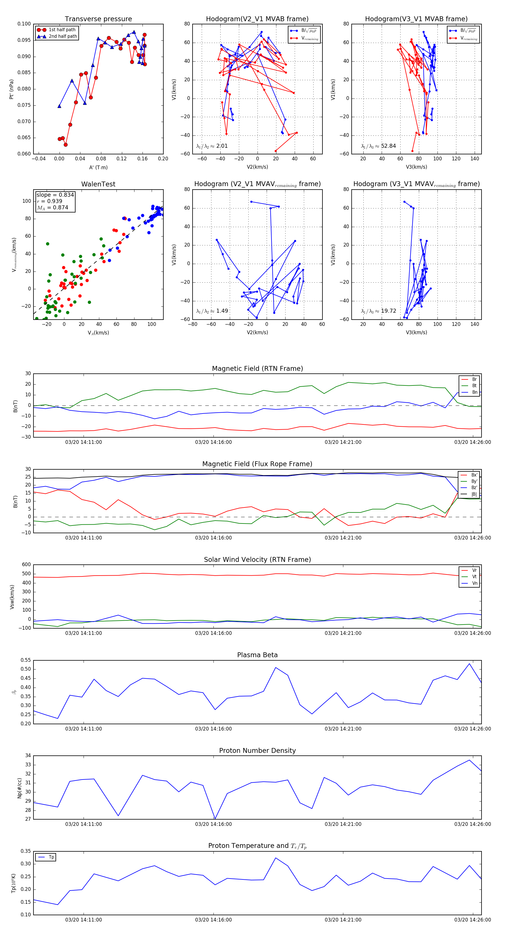
Flux Rope in 2024

Flux Rope Event 2024-03-20 14:09:04 ~ 2024-03-20 14:26:20 (1037 seconds)


plot