HOME   LIST
‹–   –›

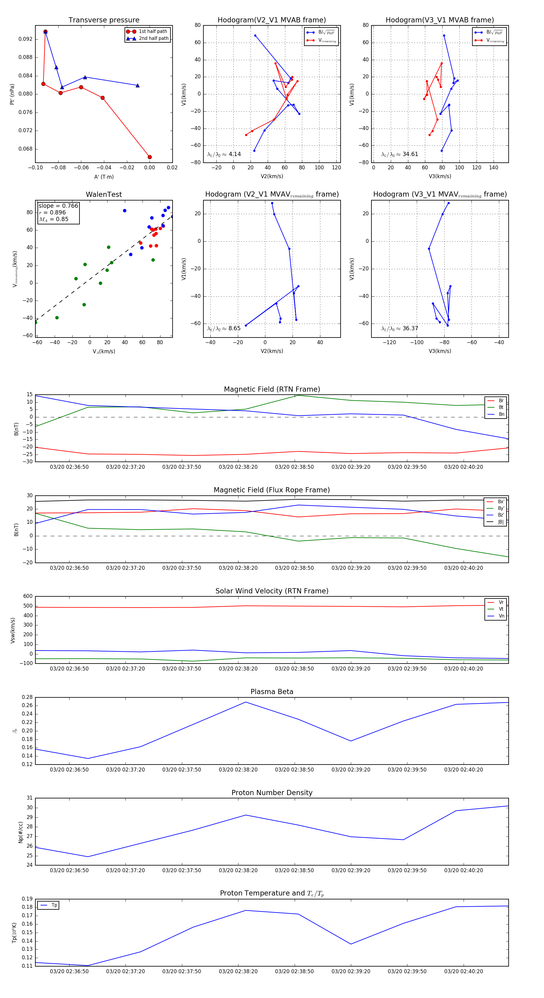
Flux Rope in 2024

Flux Rope Event 2024-03-20 02:36:32 ~ 2024-03-20 02:40:44 (253 seconds)


plot