HOME   LIST
‹–   –›

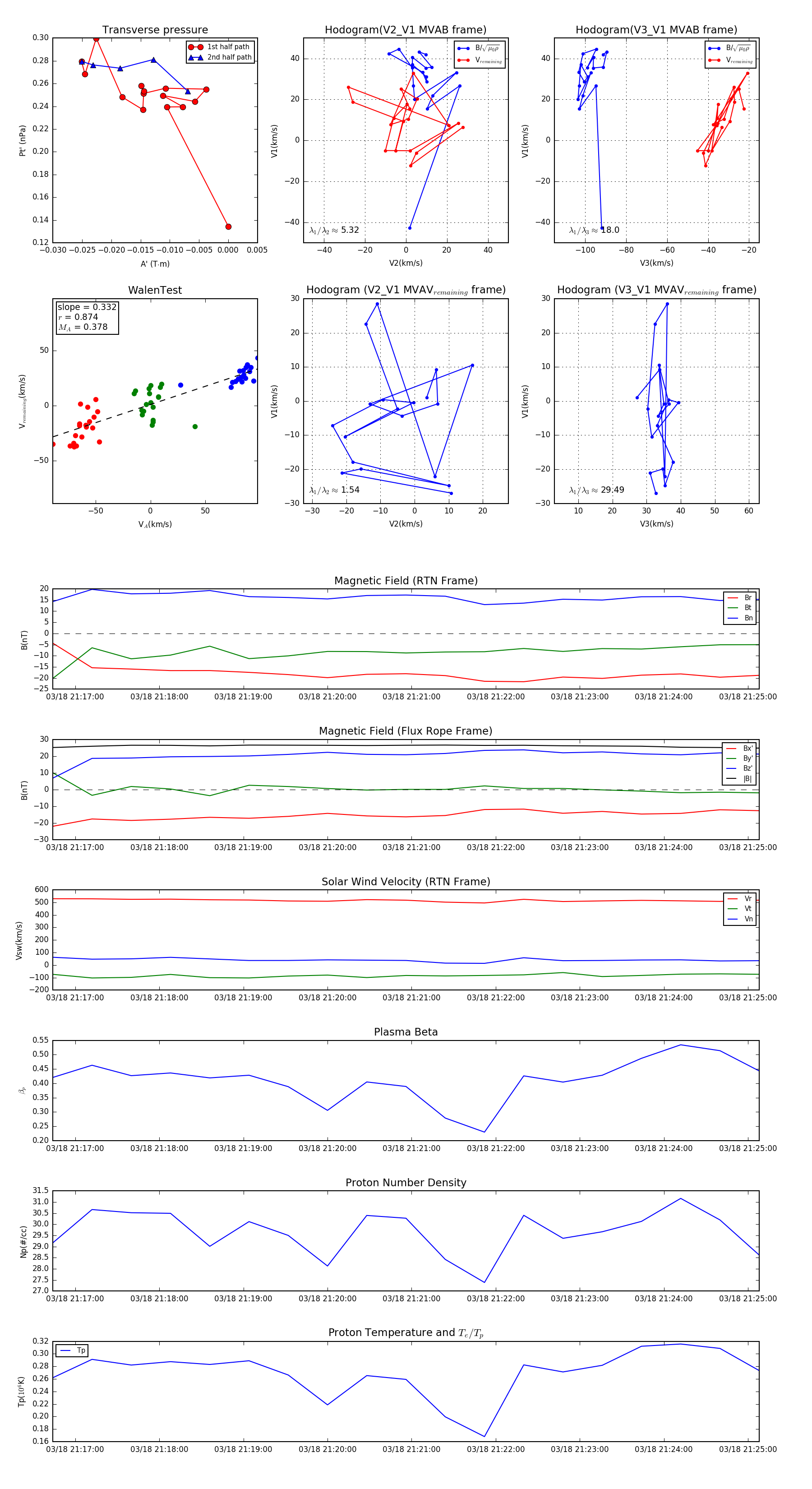
Flux Rope in 2024

Flux Rope Event 2024-03-18 21:16:44 ~ 2024-03-18 21:25:08 (505 seconds)


plot