HOME   LIST
‹–   –›

Flux Rope in 2024

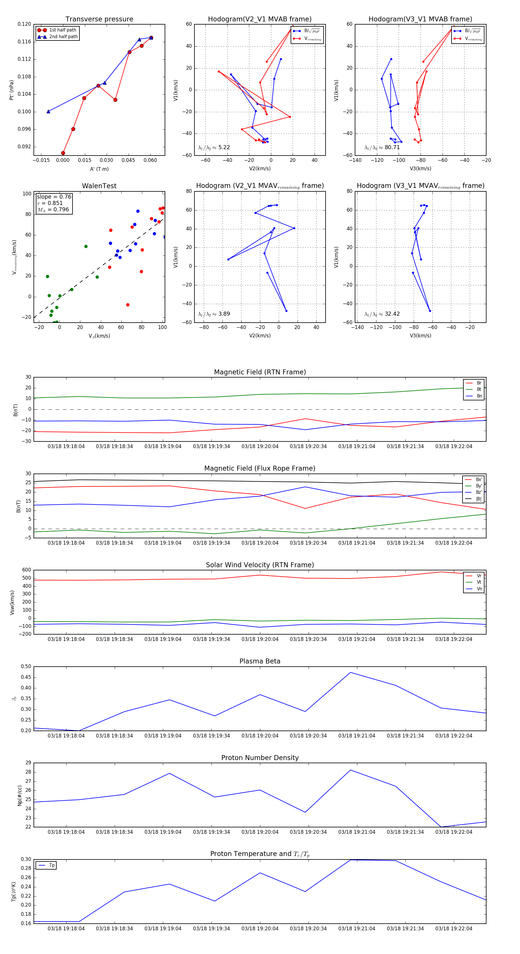
Flux Rope Event 2024-03-18 19:17:44 ~ 2024-03-18 19:22:24 (281 seconds)


plot