HOME   LIST
‹–   –›

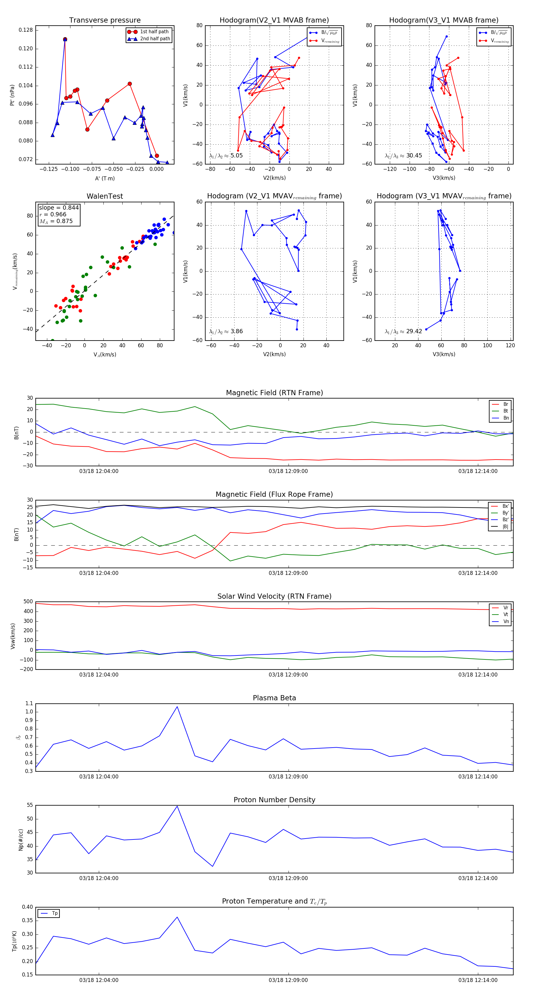
Flux Rope in 2024

Flux Rope Event 2024-03-18 12:02:20 ~ 2024-03-18 12:14:56 (757 seconds)


plot