HOME   LIST
‹–   –›

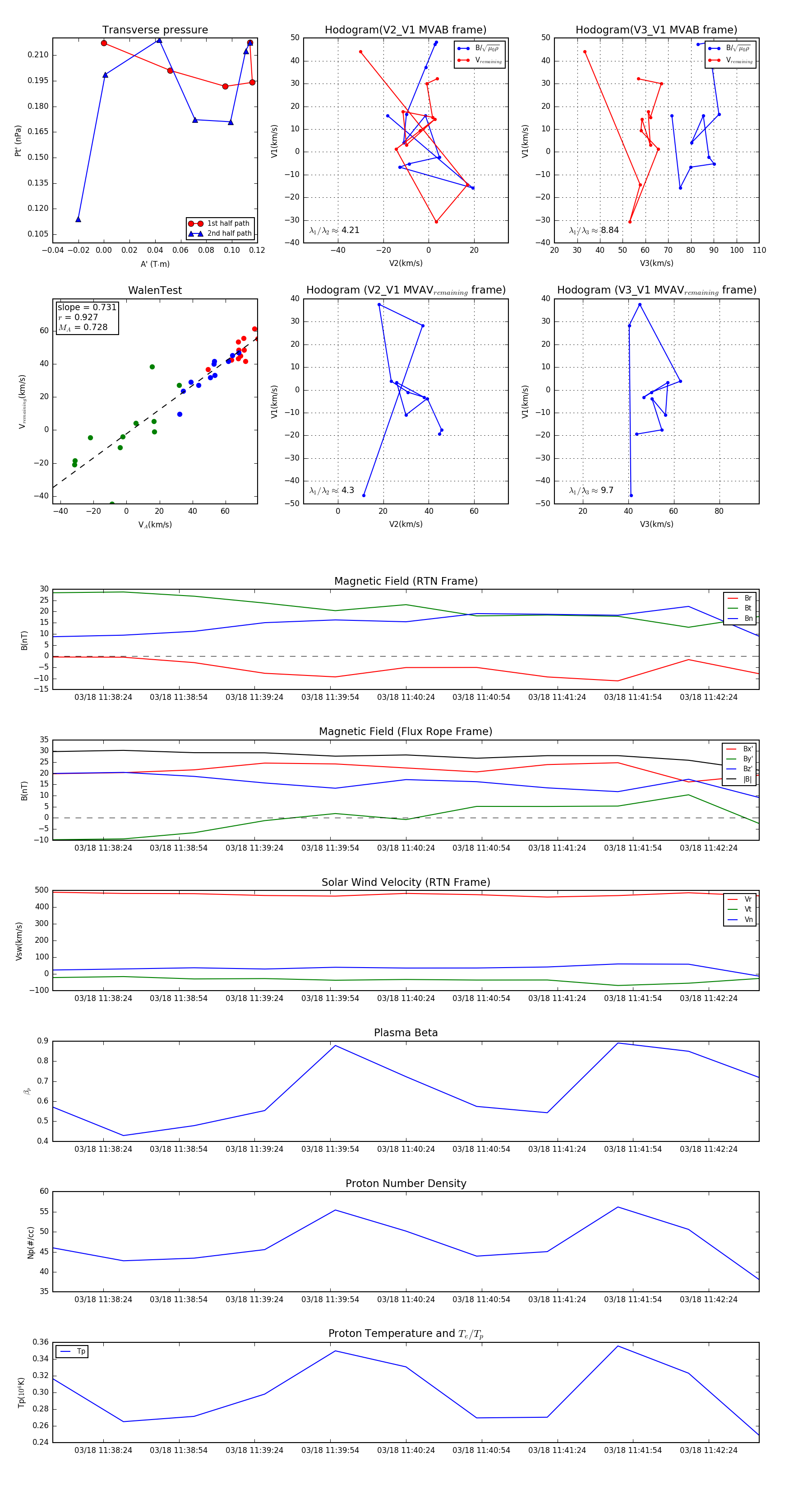
Flux Rope in 2024

Flux Rope Event 2024-03-18 11:38:04 ~ 2024-03-18 11:42:44 (281 seconds)


plot