HOME   LIST
‹–   –›

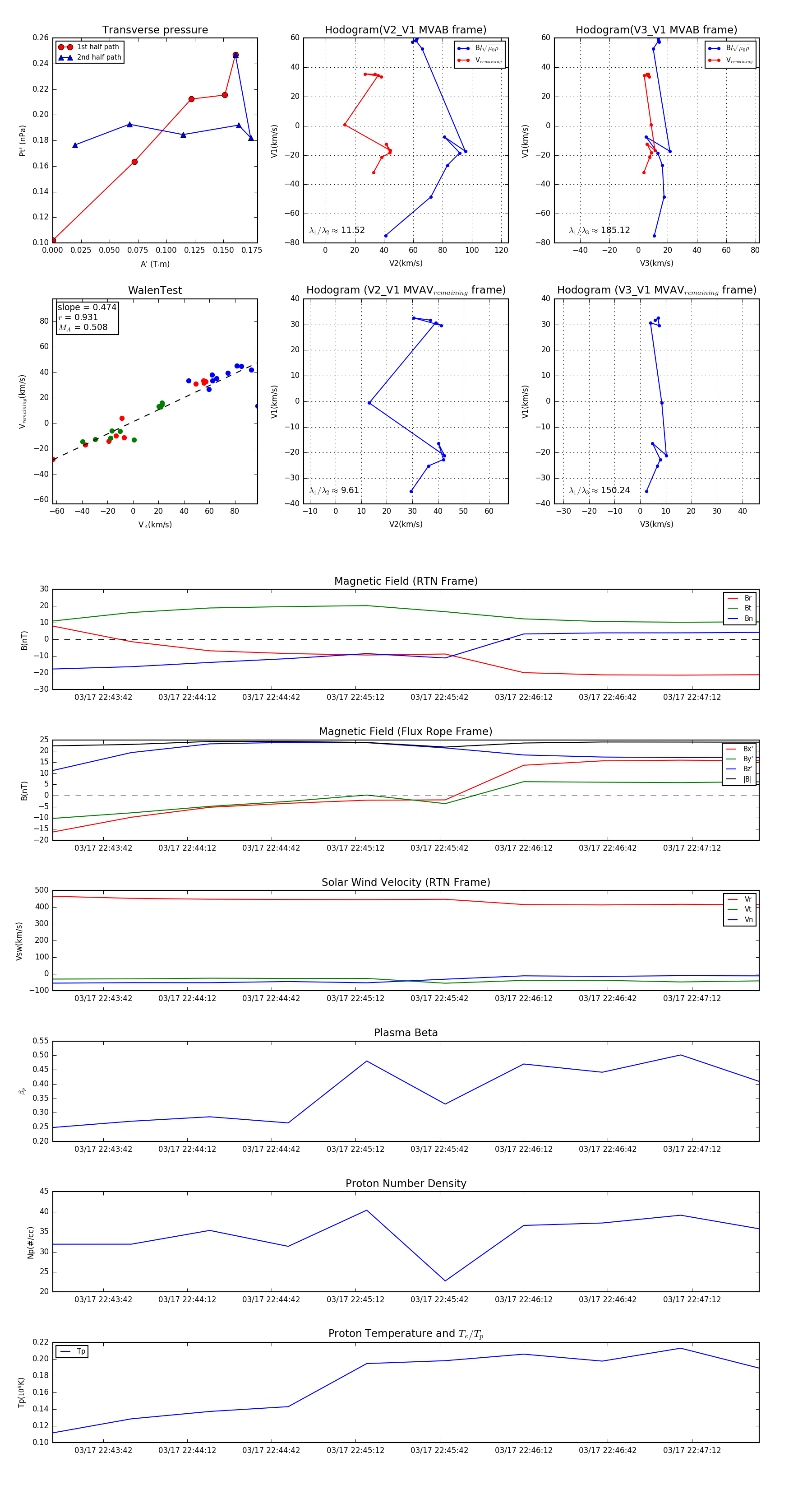
Flux Rope in 2024

Flux Rope Event 2024-03-17 22:43:24 ~ 2024-03-17 22:47:36 (253 seconds)


plot