HOME   LIST
‹–   –›

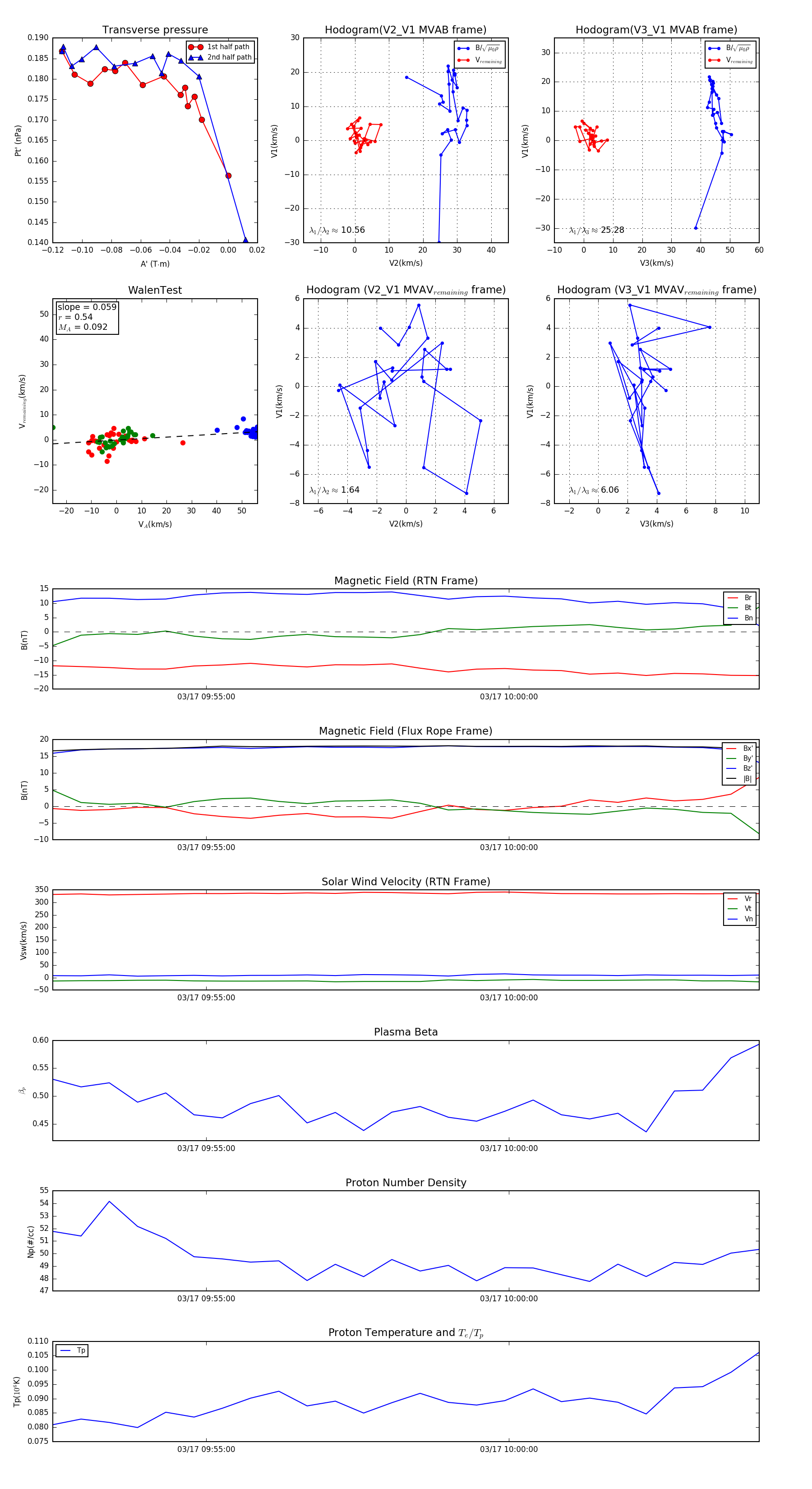
Flux Rope in 2024

Flux Rope Event 2024-03-17 09:52:28 ~ 2024-03-17 10:04:08 (701 seconds)


plot