HOME   LIST
‹–   –›

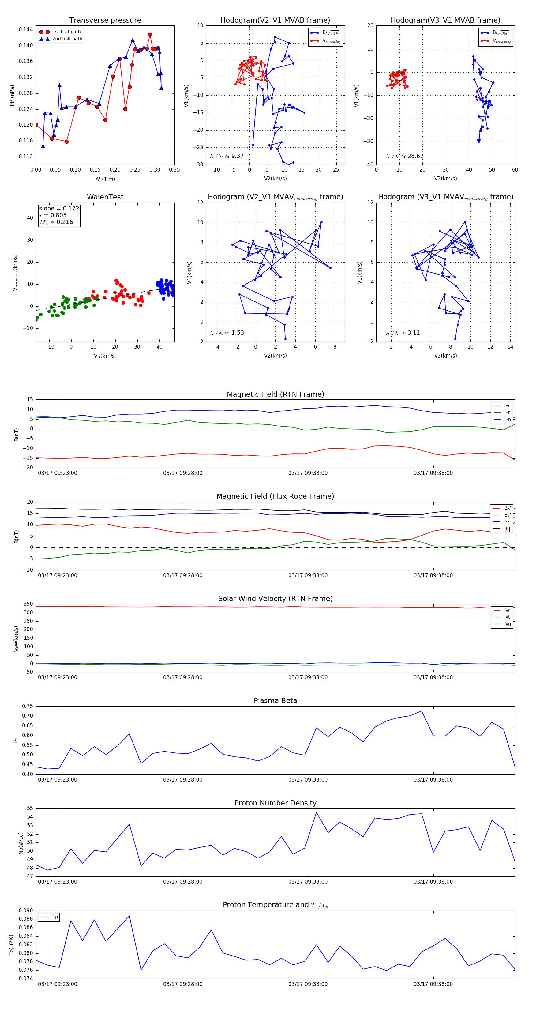
Flux Rope in 2024

Flux Rope Event 2024-03-17 09:22:08 ~ 2024-03-17 09:41:16 (1149 seconds)


plot