HOME   LIST
‹–   –›

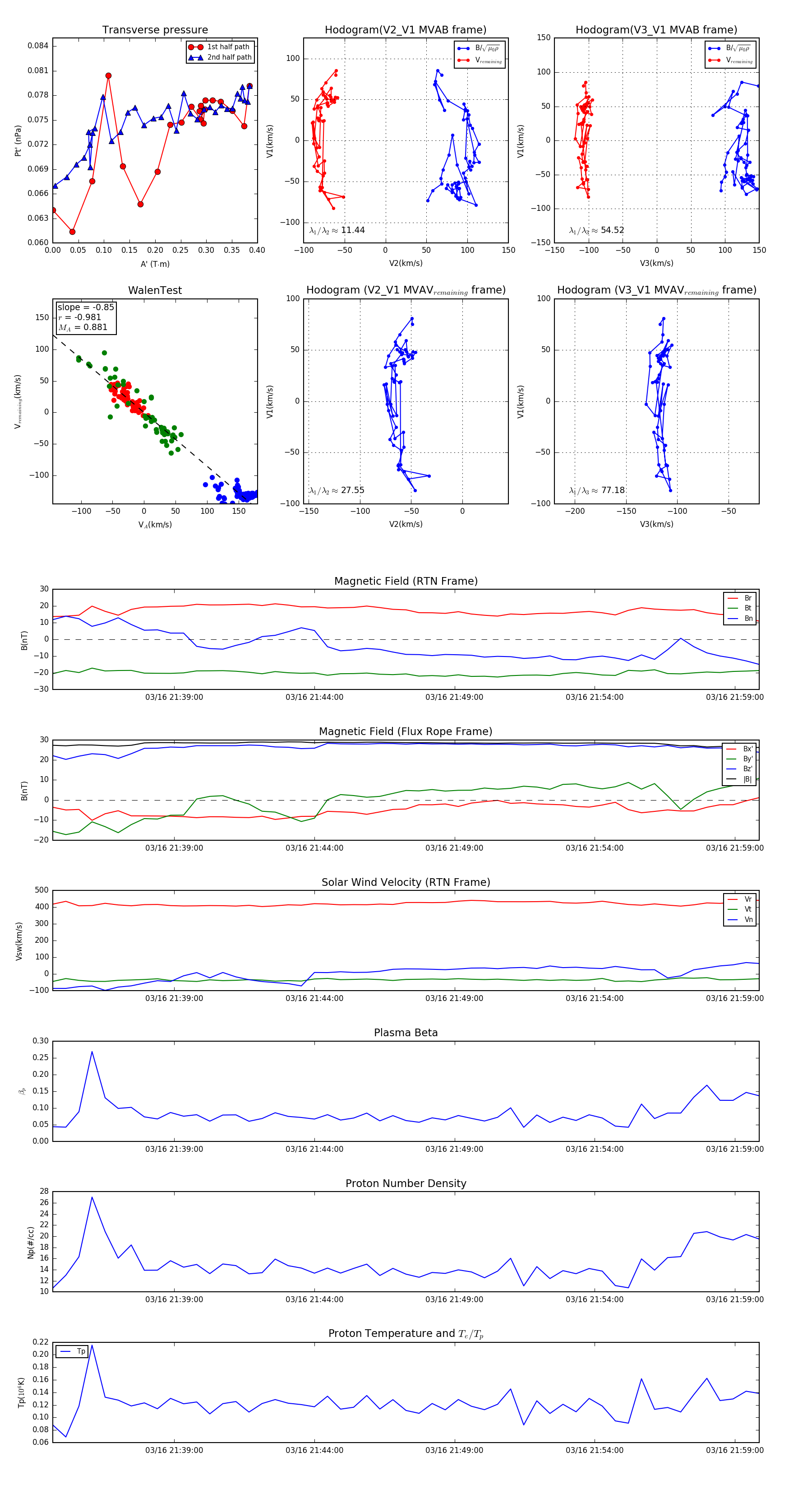
Flux Rope in 2024

Flux Rope Event 2024-03-16 21:34:40 ~ 2024-03-16 21:59:52 (1513 seconds)


plot