HOME   LIST
‹–   –›

Flux Rope in 2024

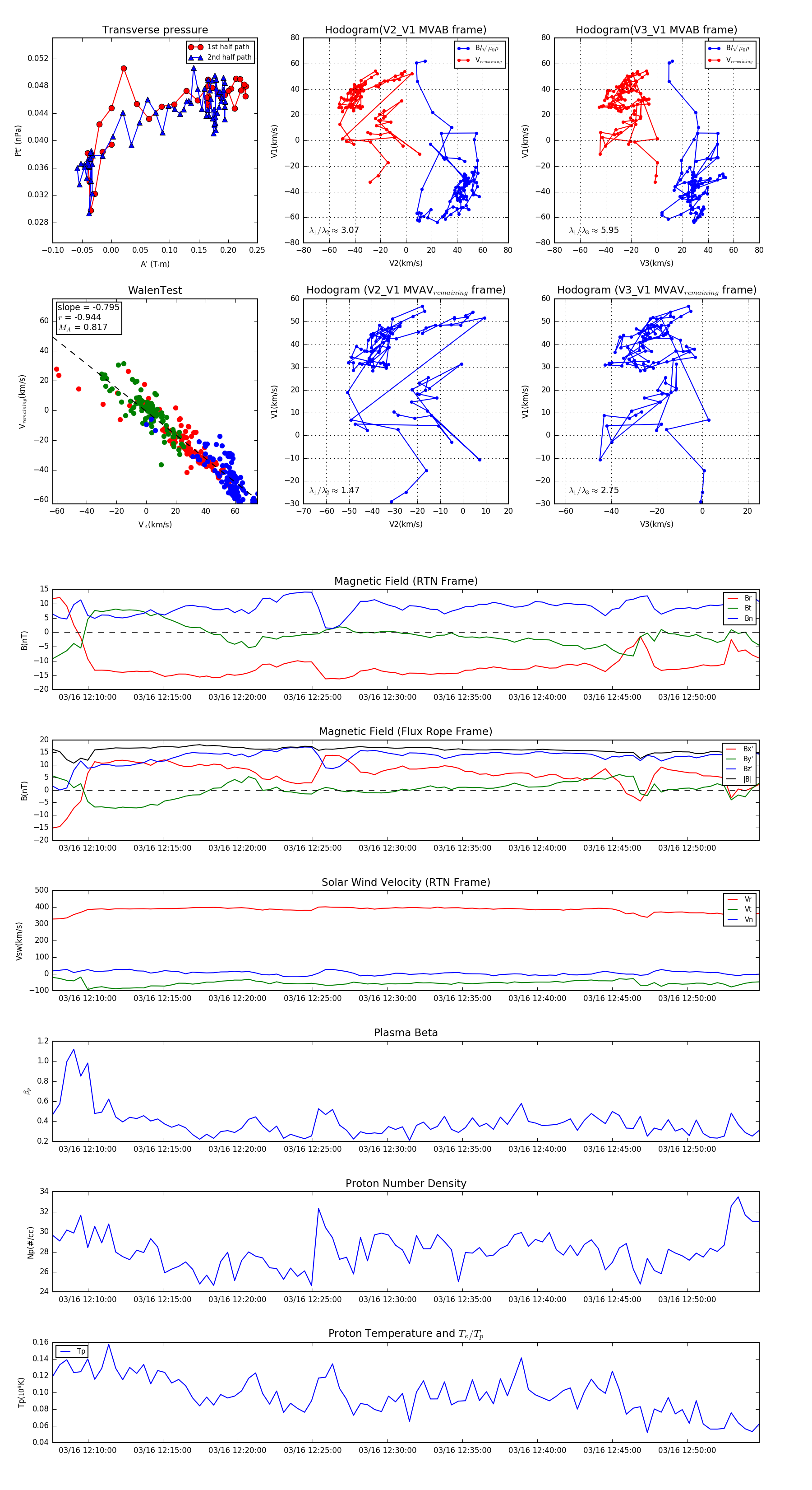
Flux Rope Event 2024-03-16 12:07:40 ~ 2024-03-16 12:54:48 (2829 seconds)


plot