HOME   LIST
‹–   –›

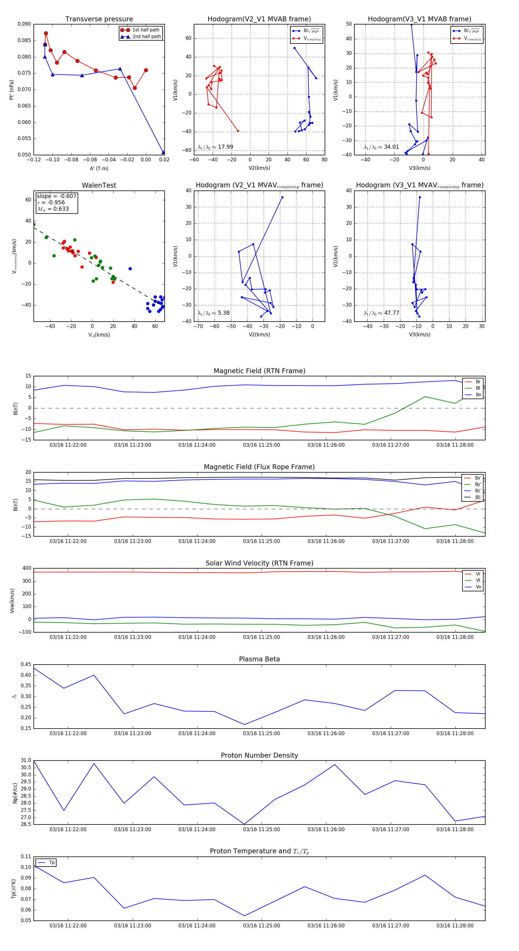
Flux Rope in 2024

Flux Rope Event 2024-03-16 11:21:28 ~ 2024-03-16 11:28:28 (421 seconds)


plot