HOME   LIST
‹–   –›

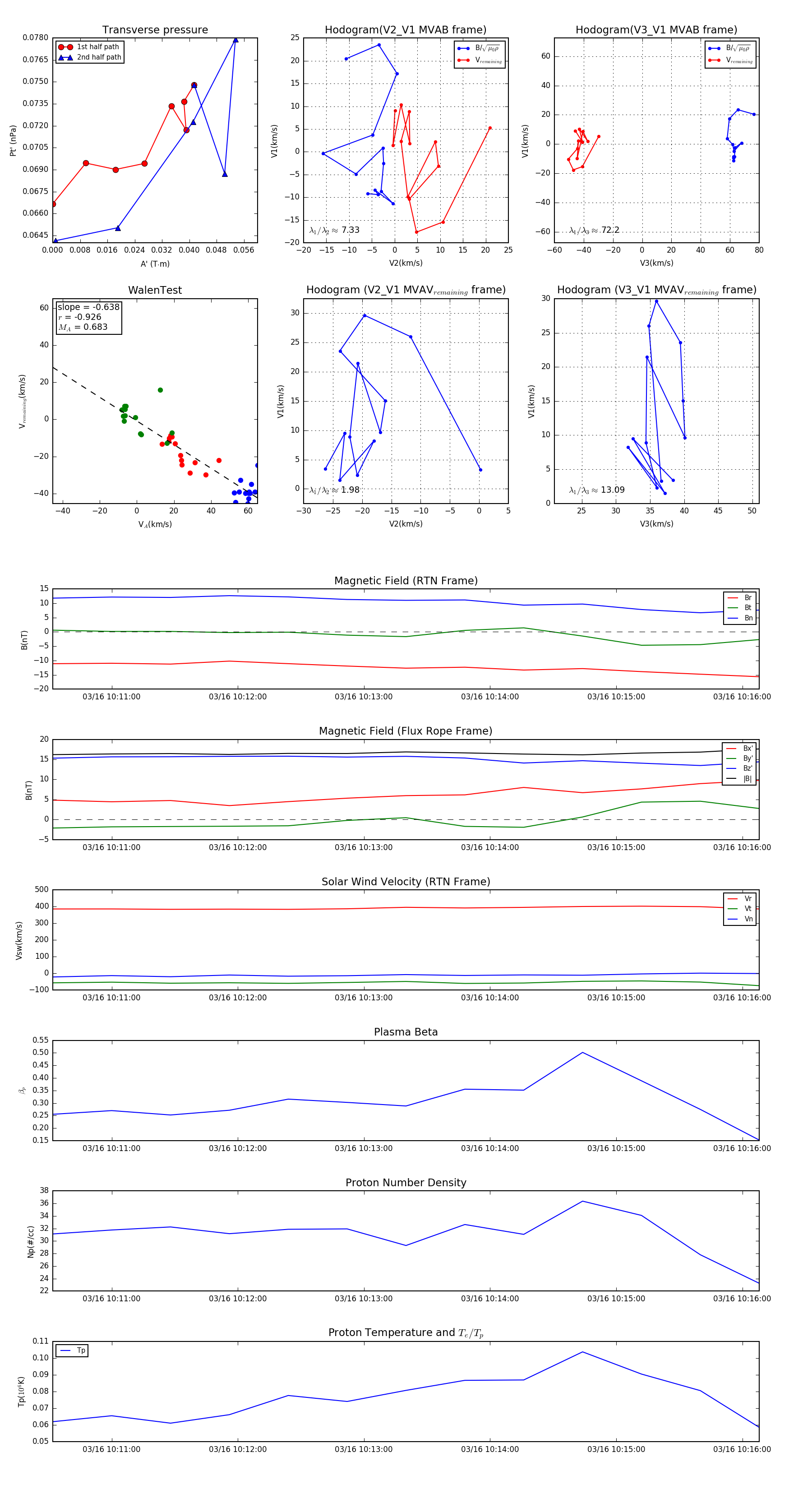
Flux Rope in 2024

Flux Rope Event 2024-03-16 10:10:32 ~ 2024-03-16 10:16:08 (337 seconds)


plot