HOME   LIST
‹–   –›

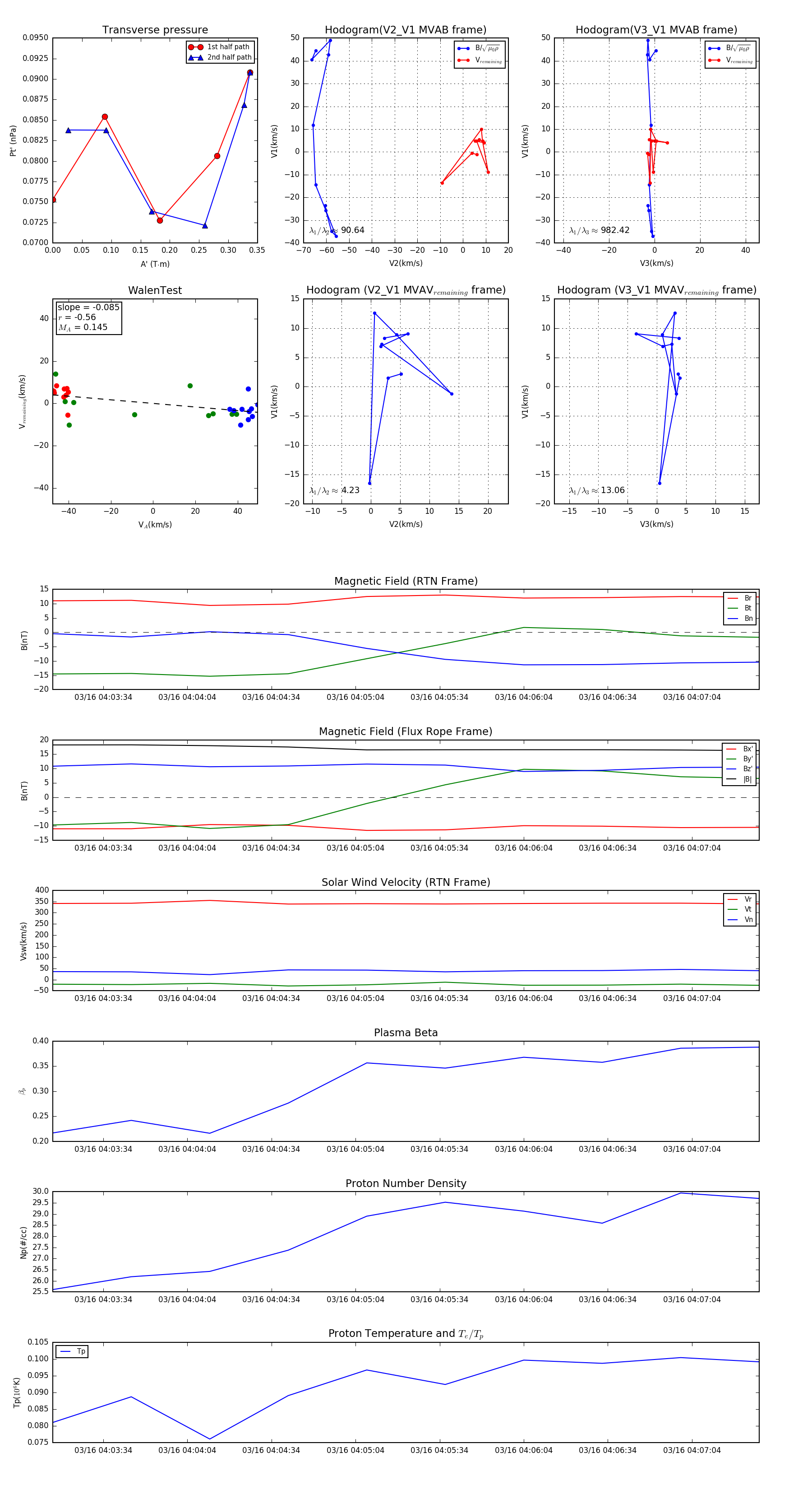
Flux Rope in 2024

Flux Rope Event 2024-03-16 04:03:16 ~ 2024-03-16 04:07:28 (253 seconds)


plot