HOME   LIST
‹–   –›

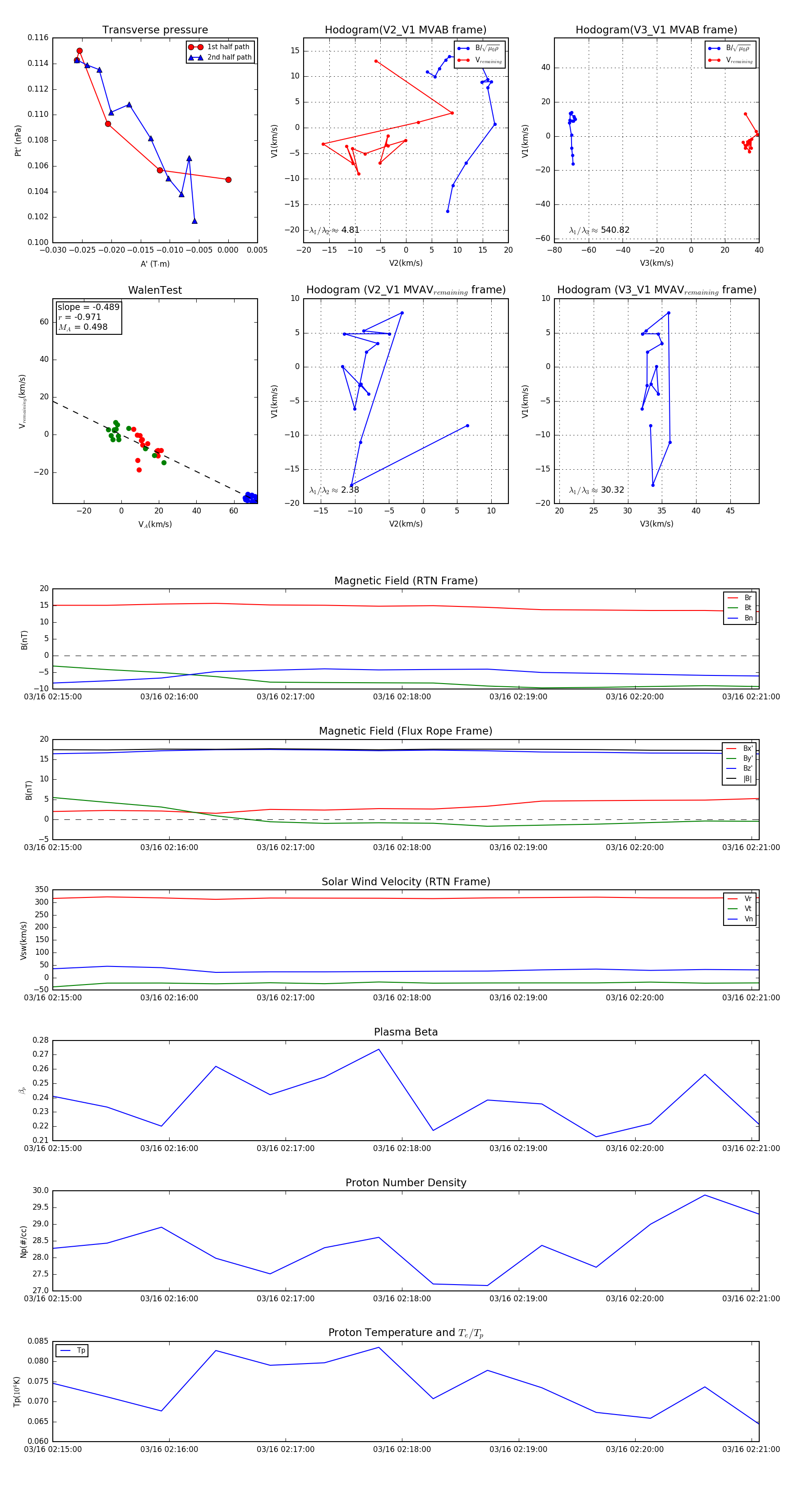
Flux Rope in 2024

Flux Rope Event 2024-03-16 02:15:00 ~ 2024-03-16 02:21:04 (365 seconds)


plot