HOME   LIST
‹–   –›

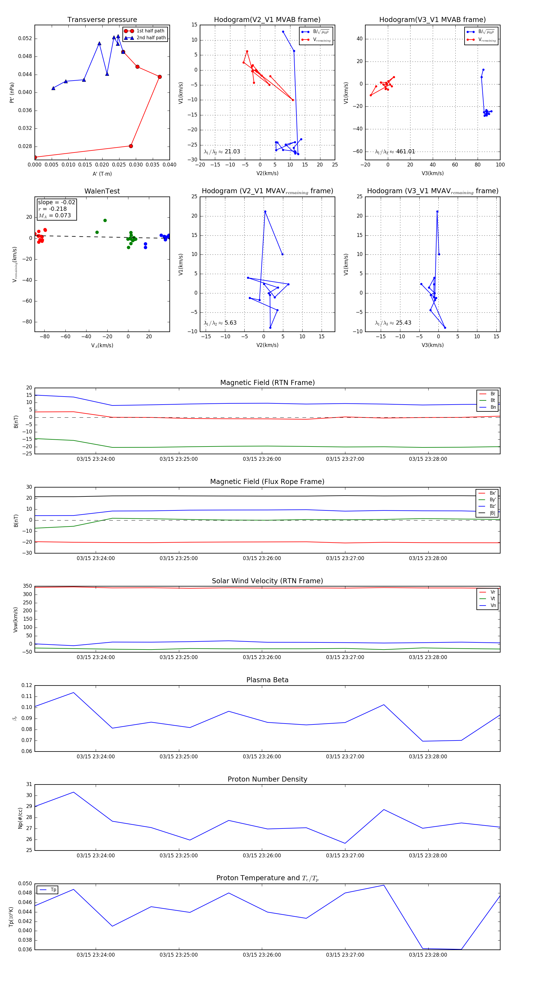
Flux Rope in 2024

Flux Rope Event 2024-03-15 23:23:16 ~ 2024-03-15 23:28:52 (337 seconds)


plot